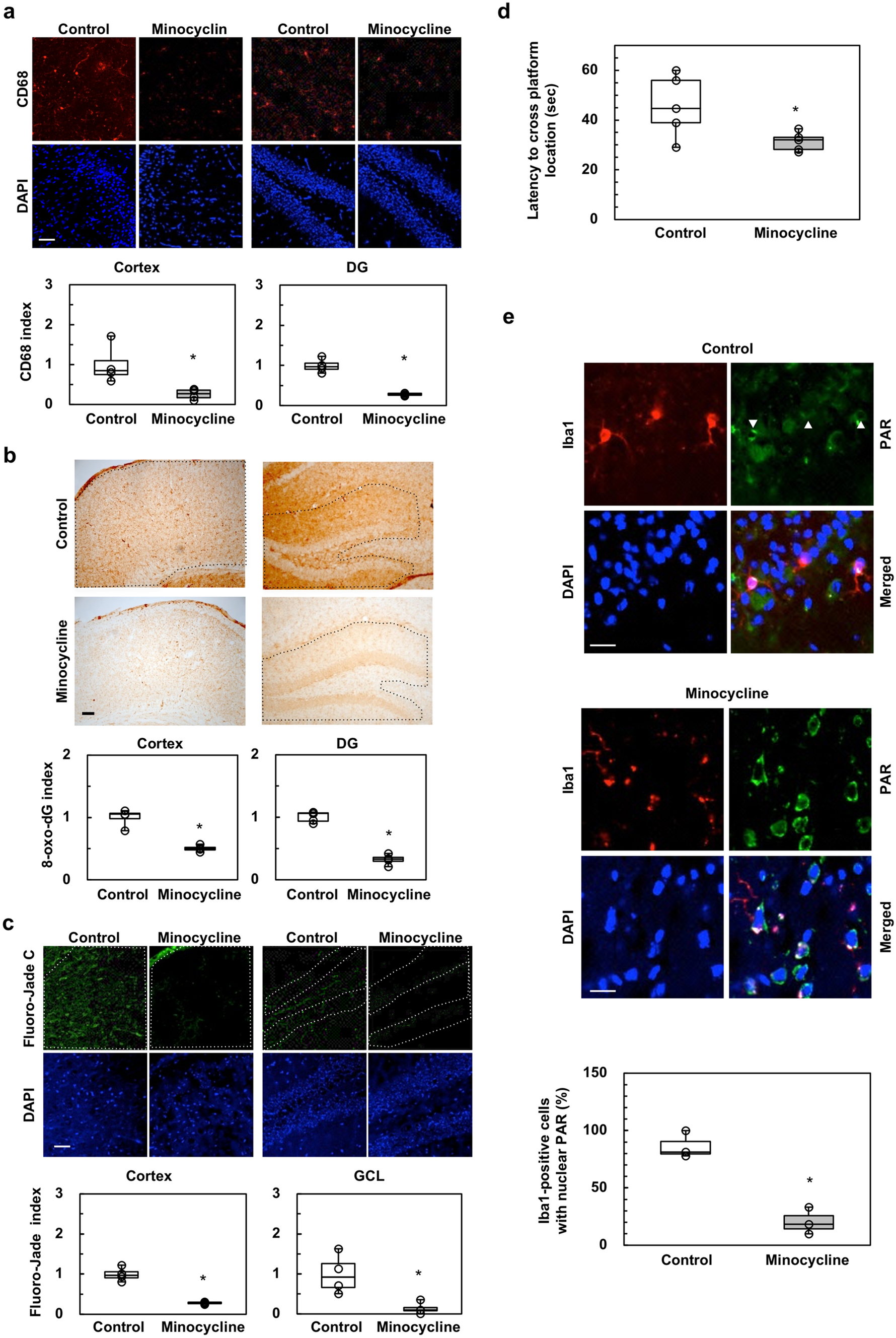
Figure 5

Microglial activation caused by nuclear 8-oxoG accumulation is responsible for neurodegeneration in ADH/TO-DKH brains. (a) Minocycline reduced the CD68 index in ADH/TO-DKH brains. Scale bar = 50 µm. Control, no treatment. n = 4. Wilcoxon exact test (two-sided), *p = 0.0286. (b) Minocycline reduced nuclear 8-oxo-dG index in ADH/TO-DKH brains. Scale bar = 100 µm. n = 4. Wilcoxon exact test (two-sided), *p = 0.0286. (c) Minocycline reduced Fluoro-Jade C index in ADH/TO-DKH brains. Scale bar = 50 µm. n = 4. Wilcoxon exact test (two-sided), *p = 0.0286. (d) MWM test (probe test) after minocycline administration to ADH/TO-DKH. Latencies to cross the platform location 24 h after the training trial are shown. n = 5. Wilcoxon exact test (one-sided), *p = 0.0286. (e) Minocycline reduced nuclear PAR positive microglia in ADH/TO-DKH cortex. Arrowheads indicate Iba1-positive cells with nuclear PAR. Scale bar = 20 µm. Number of Iba1-positive cells with nuclear PAR in the cortex was counted. n = 3. Wilcoxon exact test (one-sided), *p = 0.05.