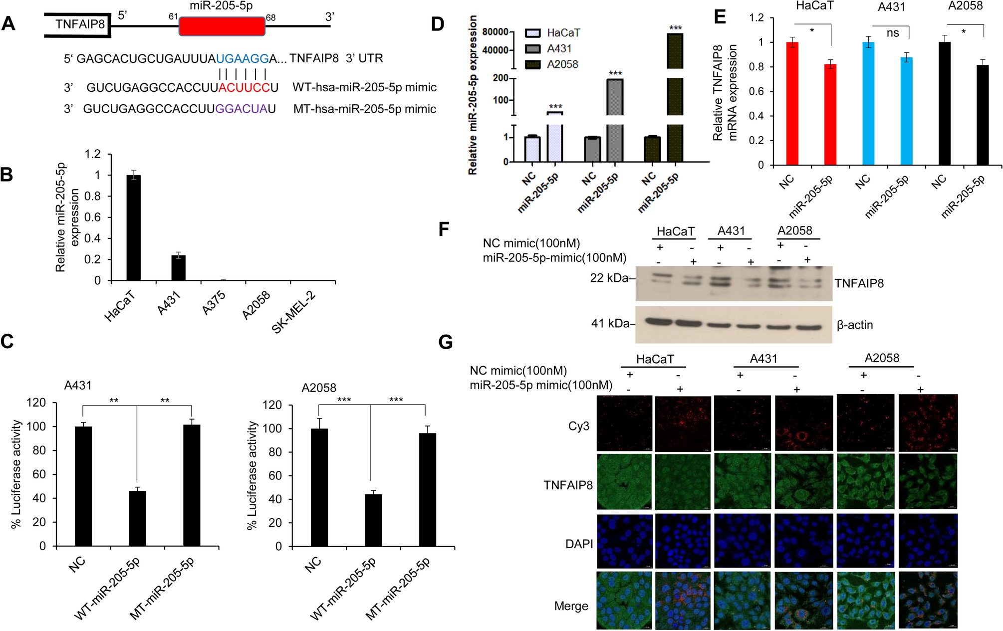
Figure 4

miR-205-5p targets the 3′UTR of TNFAIP8 and inhibits TNFAIP8 expression. (A) The binding site of miR-205-5p in the 3′UTR of TNFAIP8 was analyzed by TargetScan (http://www.targetscan.org/vert_72/) and presented. We also generated a wild type and mutated binding nucleotides of miR-205-5p to the 3′UTR of TNFAIP8. Wild-type miR-205-5p and mutant miR-205-5p mimics are shown. (B) Relative expression of miR-205-5p in HaCaT, A431, A375, A2058, and SK-MEL-2 cell lines was analyzed by RT/qPCR as described in the “Materials and methods” section. (C) Luciferase reporter assay: A431 and A2058 cells were transfected with TNFAIP8-3′UTR-Luciferase reporter construct (0.5 µg) for 18 h and then transfected with NC mimic or wild-type miR-205-5p mimic or mutant miR-205-5p mimic for an additional 24 h. Transfected cells were lysed, and luciferase activity was measured. Results are representative of two independent experiments. **P < 0.01, ***P < 0.001 compared with NC or mutant-type miR-205-5p mimic. (D, E) Normal or skin cancer cells were transfected with NC or miR-205-5p mimic for 48 h and the overexpression of miR-205-5p mimic and TNFAIP8 transcripts were analyzed by RT/qPCR. ***P < 0.001 compared with NC-transfected cells. *P < 0.05 compared with NC-transfected cells. ns-no significance. (F) HaCaT, A431 and A2058 cell lines were transfected with NC mimic or miR-205-5p mimic for 40 h and expression of endogenous TNFAIP8 protein were analyzed by western blotting. Western blots were developed using ECL chemiluminescence detection reagents, the blots were exposed to X-Ray films, scans were converted into grayscale and presented. (G) HaCaT, 431 and A2058 cell lines were grown on a coverslip and transfected with Cy3-labeled NC mimic or Cy3-labeled miR-205-5p mimic and the effect of Cy3-labeled miR-205-5p mimic on endogenous TNFAIP8 expression (green) was visualized by immunofluorescence as described in the “Materials and methods” section.