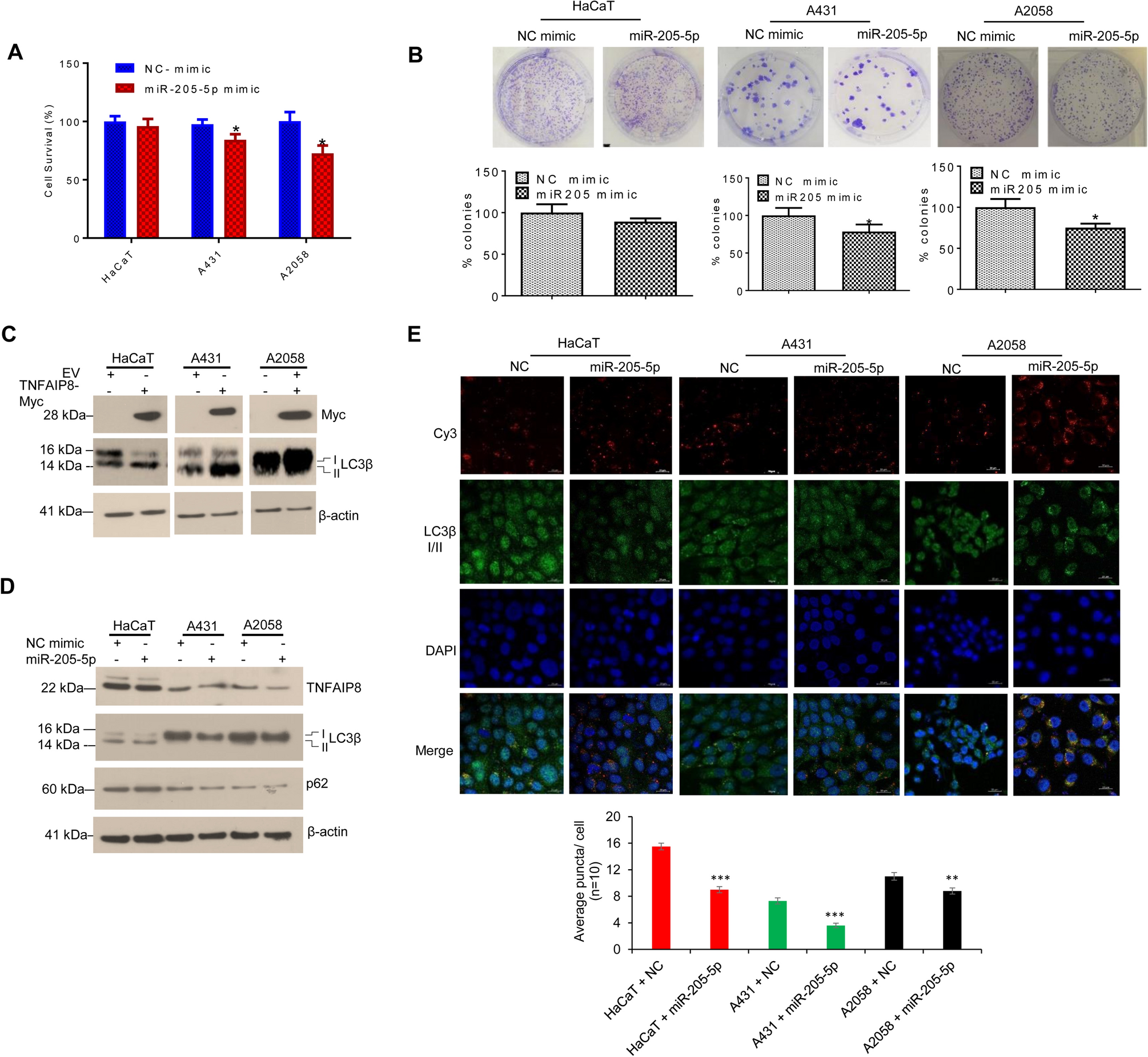
Figure 5

miR-205-5p targets TNFAIP8 and reduces TNFAIP8-mediated cell proliferation and autophagy. (A) HaCaT, A431 and A2058 cells were transfected with NC mimic or miR-205-5p mimic for 48 h and relative cell survival was analyzed by MTT assay. The experiments were independently repeated three times. *P < 0.05 compared with NC mimic transfected cells. (B) NC mimic or miR-205-5p mimic transfected cells were re-plated in 6-well plates for 7–10 days and cell colony formation was analyzed and plotted (upper and lower panels) as described in the “Materials and methods” section. The experiment was repeated twice in triplicates. *P < 0.05 relative to NC mimic transfected cells. (C) HaCaT, A431 and A2058 cells were transfected EV or TNFAIP8-Myc plasmids for 30 h and lysates were western blotted with anti-Myc, anti-LC3β I/II, and anti-β-actin antibodies. Western blots were developed using ECL chemiluminescence detection reagents, the blots were exposed on X-ray films, converted into grayscale, and presented. (D) HaCaT, lanoma A431 and A2058 cells were transfected NC mimic or miR-205-5p mimic for 30 h and lysates were western blotted with anti-TNFAIP8, anti-LC3β I/II, anti-p62, and anti-β-actin antibodies. Western blots were developed using ECL chemiluminescence detection reagents, exposed on X-Ray films, converted into grayscale, and presented. (E) HaCaT, A431 and A2058 cells were grown on a coverslip transfected with Cy3-labeled NC mimic or Cy3-labeled miR-205-5p mimic and the effect of Cy3-labeled miR-205-5p mimic on endogenous LC3β I/II expression (green) and related puncta formation were visualized by immunofluorescence (upper panels) as described in the “Materials and methods” section (upper panel). LC3β I/II and related puncta were measured from individual cells (n = 10) and plotted (lower panels). **P < 0.01, ***P < 0.001 relatives to Cy3 labeled-NC mimic transfected cells.