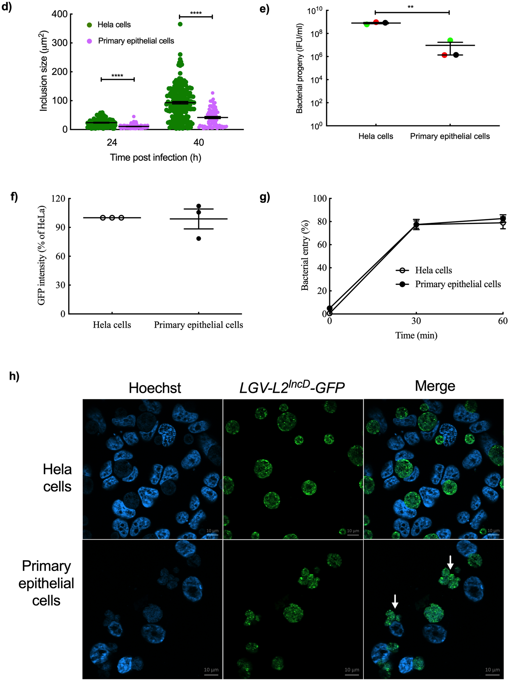
Figure 2


Primary epithelial cells are less permissive than HeLa cells to C. trachomatis development. (a) Primary epithelial cells were incubated with increasing quantities of bacteria and were observed 48 hpi. (b) Cells were infected with L2incDGFP (bacterial stock diluted 1:20,000 for HeLa cells and 1:5000 for primary cells) and observed 24 hpi (top) or 40 hpi (bottom). The picture displays merged images taken with phase contrast and in the green channel. (c) Cells were infected with Chlamydia serovar D (same quantity of bacteria used for both cell types) and observed 24 hpi (top) or 40 hpi (bottom). The cells were then fixed and stained with antibody against Chlamydia Cap1 and A488-conjugated secondary antibody. The picture displays merged images taken with phase contrast and in the green channel. (d) Quantification of inclusion sizes, each individual point represented one inclusion (n > 5 fields per experiment). (e) Titration of the progeny collected 48 hpi on HeLa cells and primary epithelial cells. (f) Cells were incubated for 4 h at 4 °C with L2incDGFP bacteria before measurement of attached bacteria by flow cytometry. (g) Cells were incubated with L2incDGFP bacteria for 30 min at 4 °C, before transfer to 37 °C. At the indicated times the cells were fixed and external bacteria were labeled with a red fluorochrome. The graph represented the number of internalized bacteria relative to total cell-associated bacteria. (h) Cells were incubated for 40 h with L2incDGFP bacteria. Arrows point to multiple inclusions, only observed in primary epithelial cells. The data were presented as mean ± SEM and the non-paired student’s t-test was used for two group comparisons. At least 2 independent were performed in (a–c) and (h), and primary cells used in each experiment were from more than one donor. (e–g) were from 3 independent experiments with primary epithelial cells from different donnors each time. **p < 0.01 and ****p < 0.0001.