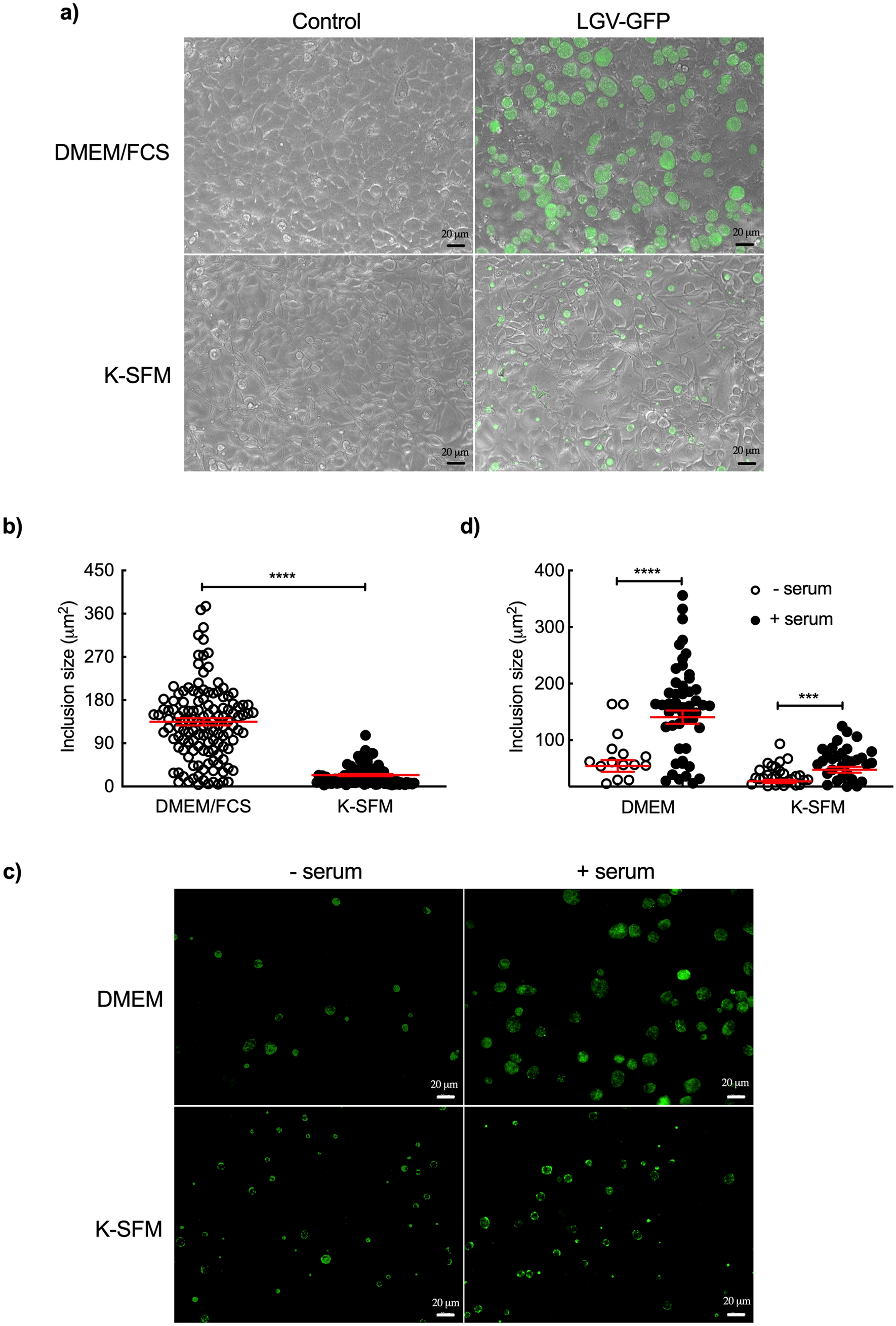
Figure 3

Culture medium and serum affect inclusion size in HeLa cells. (a) HeLa cells were incubated in DMEM/FCS or in K-SFM medium and infected (right panels) or not (left panels) with L2incDGFP at the same multiplicity of infection. Pictures were taken 40 hpi. (b) The dot plot shows the mean area of inclusions in the two conditions, each individual point represents one inclusion. (c) HeLa cells were infected with L2incDGFP in DMEM (upper panels) or K-SFM (bottom panels) in the presence (left panels) or absence (right panels) of serum for 40 h before taking the images. (d) The dot plot shows the mean area of inclusions in the four conditions, each individual point represents one inclusion. Two independent experiments, with inclusions from at least n > 5 images per experiment, were shown to measure the sizes of the inclusions. The data were presented as mean ± SEM and the non-paired Student’s t-test was used for two group comparisons. ****p < 0.0001.