Figure 7
From: Green propolis extract attenuates acute kidney injury and lung injury in a rat model of sepsis

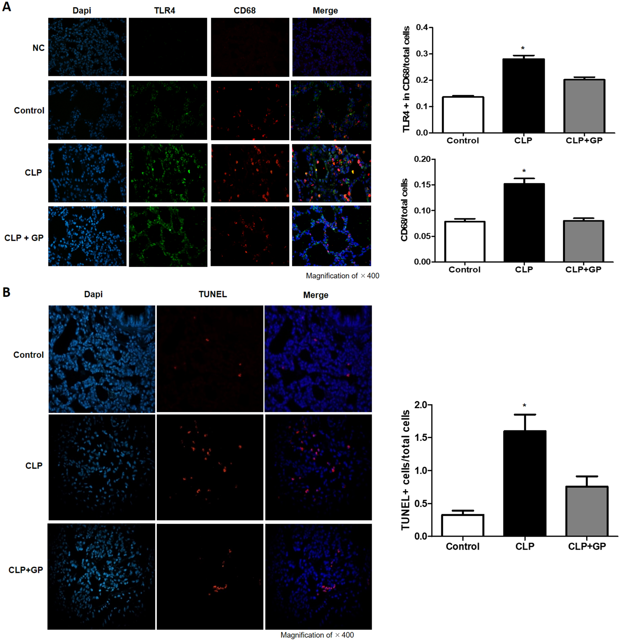
Effects of green propolis on Toll-like receptor 4 (TLR4) protein expression, macrophage infiltration, and apoptosis in lung tissue in control, cecal ligation and puncture (CLP), and CLP + green propolis (CLP + GP) group rats 24 h after the CLP or sham procedure. (A) TLR4 expression in macrophage cells. A double-labeling technique was used for CD68 and TLR4 analyzed by immunofluorescence; (B) Terminal deoxynucleotidyl transferase-mediated deoxyuridine triphosphate nick-end labeling (TUNEL) + cells analyzed by immunofluorescence. *p < 0.05 versus control and CLP + GP.