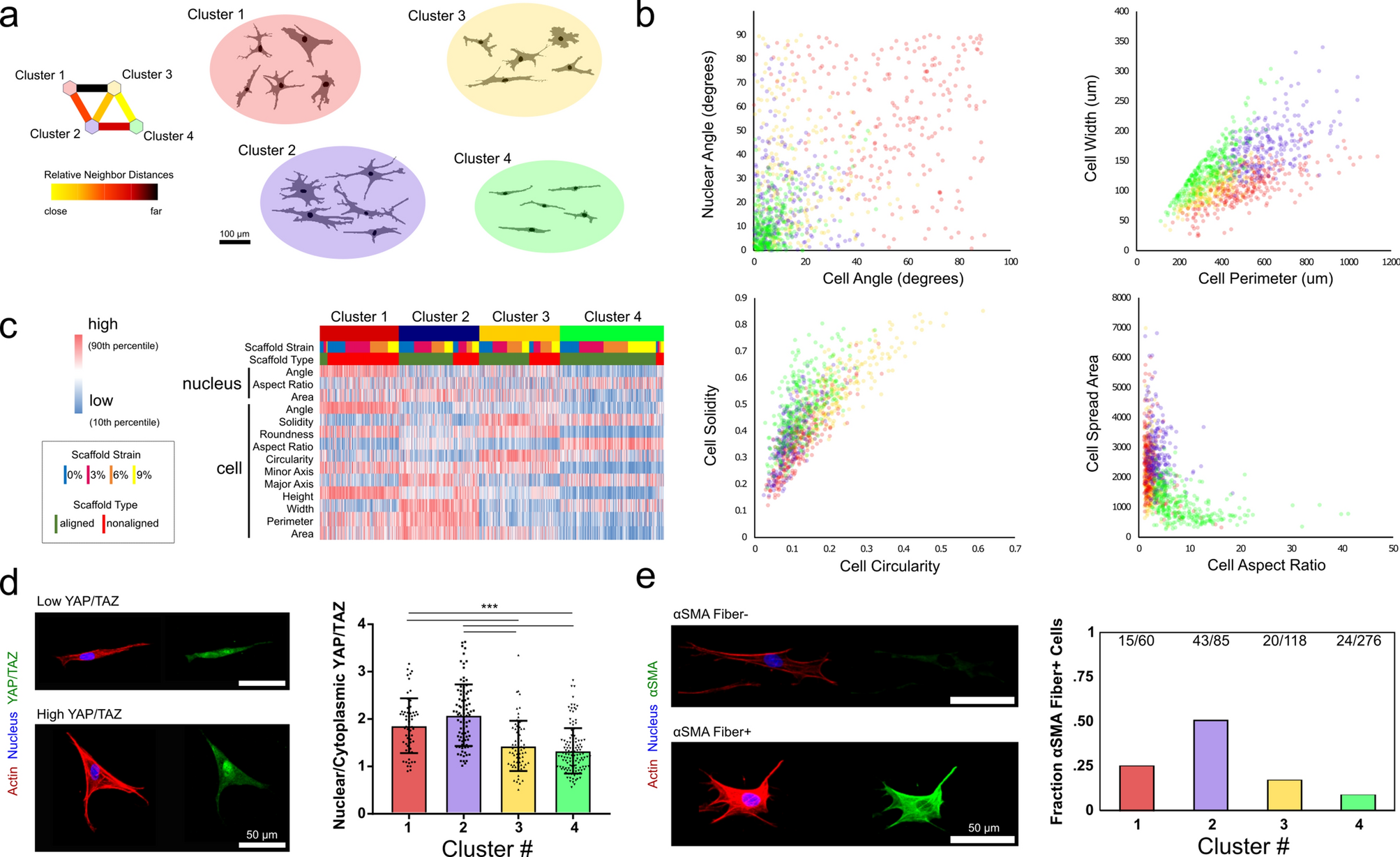
Figure 1

Dimensionality reduction predicts relationship between cell morphology and mechanosensing in engineered fiber environments. (a) Images of cells were segmented and 14 cell and nuclear morphology parameters were collected for each. These data were simplified via a neural-network-based self-organizing map approach to dimensional reduction that identified four shape groups. (b) The distinction between groups is highlighted by relationships between cell and nuclear descriptors of size, shape, and orientation. (c) Shape clusters were related to both baseline fiber organization and degree of stretch-mediated reorganization. (d) YAP/TAZ imaging on a subset of cells revealed a connection between shape clusters and mechano-sensing, as indicated by nuclear/cytoplasmic levels of YAP/TAZ. (e) These same clusters also represented different propensities of adopting a pro-fibrotic α-smooth muscle actin + phenotype (numbers denote number of cells identified as being αSMA stress fiber + over total cells identified in that cluster). (*** denotes p < 0.001, n = 1043 cells for initial cluster analysis, n = 338 cells for YAP, number for αSMA cells given above bars as positive over total cells per cluster).