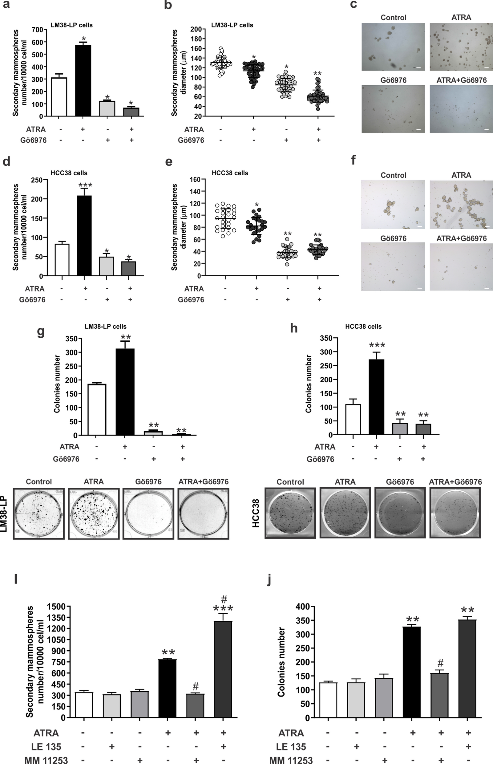
Figure 2

Modulation of self-renewal and clonogenic capacity of LM38-LP mammospheres. (a) Determination of LM38-LP secondary mammosphere number after 5 days in culture. (b) Determination of LM38-LP secondary mammosphere diameter after 5 days in culture. (c) Representative photographs of LM38-LP secondary mammospheres derived from pre-treated primary mammospheres are shown. (d) Determination of HCC38 secondary mammosphere number after 5 days in culture. (e) Determination of HCC38 secondary mammosphere diameter after 5 days in culture. (f) Representative photographs of HCC38 secondary mammospheres derived from pre-treated primary mammospheres are shown. Scale bar 100 µm. (g) Clonogenic capacity of LM38-LP cells derived from pre-treated mammospheres. Inset: Representative photographs of LM38-LP colonies derived from pre-treated mammospheres. (h) Clonogenic capacity of HCC38 cells derived from pre-treated mammospheres Inset: Representative photographs of HCC38 colonies derived from pre-treated mammospheres. (i) Determination of LM38-LP secondary mammosphere number derived from primary mammospheres treated with ATRA (0.5 µM) and/or MM 11,253 (1 µM), LE 135 (200 nM) or vehicle as control. (j) Clonogenic capacity of LM38-LP cells derived from pre-treated mammospheres. Data represent the mean ± S.D., *p < 0.05 versus control, **p < 0.01 versus control, ***p < 0.001 versus control, #p < 0.05 versus ATRA (ANOVA test).