Figure 1
From: High intraluminal pressure promotes vascular inflammation via caveolin-1

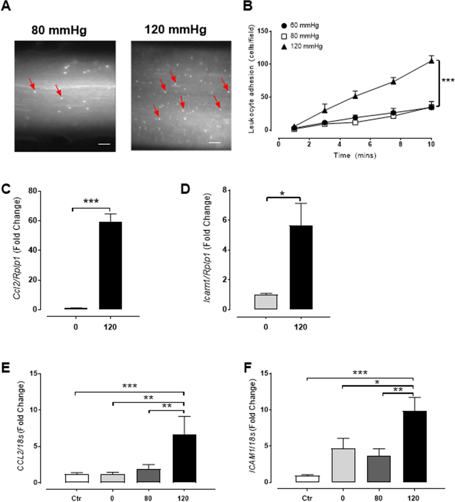
Acute high intraluminal pressure induces vascular endothelial inflammation. (A-D) Carotid arteries from 10 week-old Sprague Dawley rats were excised and pressurised (0, 60, 80, 120 mmHg) for 1 h. (A) Representative images of dynamic human leukocyte adhesion labelled with DiI in rat carotid arteries (RCA) under fluorescence at 80 and 120 mmHg after 10 min of perfusion. Bar = 200 µm. (B) Quantification of leukocytes adhered per field over 10 min (n = 4–5). (C and D) Gene expression of rat Ccl2 and Icam1 relative to Rplp1 in RCA pressurised at 0 and 120 mmHg for 1 h normalised to 0 mmHg (n = 5–6). (E,F) HUVECs pressurised at 0, 80 and 120 mmHg for 1 h and mRNA expression of CCL2 and ICAM1 relative to 18 s was determined and results normalised to an unpressurised control (Ctr; n = 5–10). All results are expressed as mean ± SEM. Data were analysed with a Student’s t-test (C and D), one-way (E and F) or two-way ANOVA (B) with Bonferroni post hoc test where *p < 0.05, **p < 0.01 and ***p < 0.001.