Figure 3
From: High intraluminal pressure promotes vascular inflammation via caveolin-1

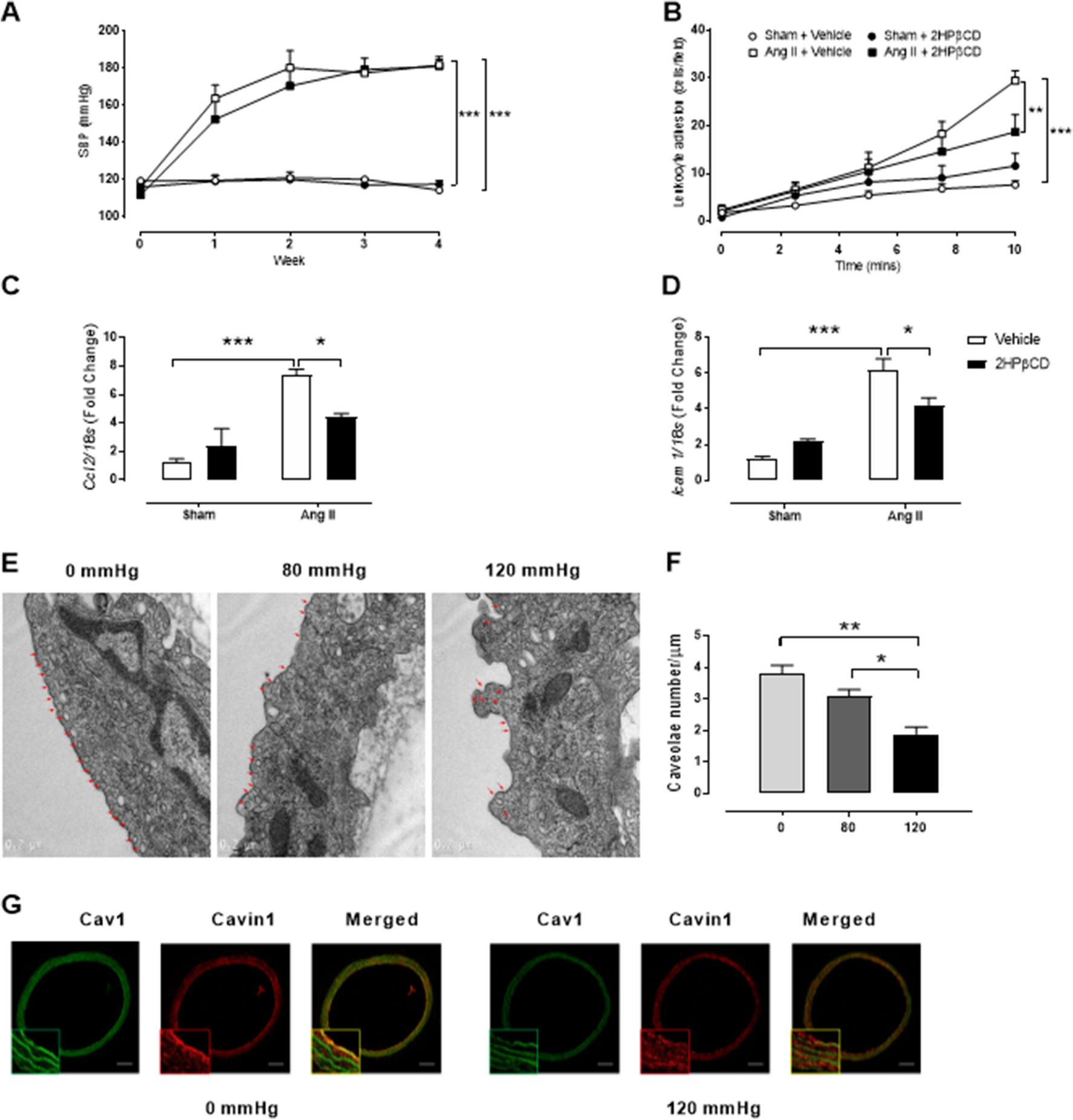
Pressure-induced endothelial inflammation may be via the disruption of caveolae. (A-B) 8–10 week-old wild-type C57BL/6 J mice were administered either saline (Sham) or angiotensin II (Ang II; 490 ng/kg/min) via osmotic minipumps over a 4-week period. In the final 2 weeks, mice were subcutaneously treated with saline (vehicle) or 2-hydroxypropyl-β-cyclodextrin (2HPβCD; 2 g/kg body weight) twice a week. (A) Systolic blood pressure (SBP) was carried out weekly for the 4-week treatment via tail-cuff plethysmography (n = 8–11). (B) Leukocyte adhesion was quantified in aortae harvested from treated mice (n = 6–8). (C-D) Real-time PCR was performed to determine the gene expression of Ccl2 and Icam1 in collected mouse aortae (n = 4–6). (E) Representative ultrathin resin sections of the endothelium of rat carotid arteries after 1 h of pressure (0, 80, 120 mmHg) were examined by electron microscopy (60,000x). Arrows mark caveolae along the plasma membrane. Bar = 0.2 µm. (F) Quantification of caveolae detected per μm of plasma membrane (n = 3). (G) Distribution of Cav1 and cavin-1 in carotid arteries. Representative confocal immunofluorescence images of Cav1 and cavin-1 in carotid arteries pressurised (0 and 120 mmHg) for 1 h. Scale bar = 20 µm with zoomed images × 3. All results are expressed as mean ± SEM. Data were analysed with a one-way (F) or two-way ANOVA (A-D) with Bonferroni post hoc test where *p < 0.05, **p < 0.01 and ***p < 0.001.