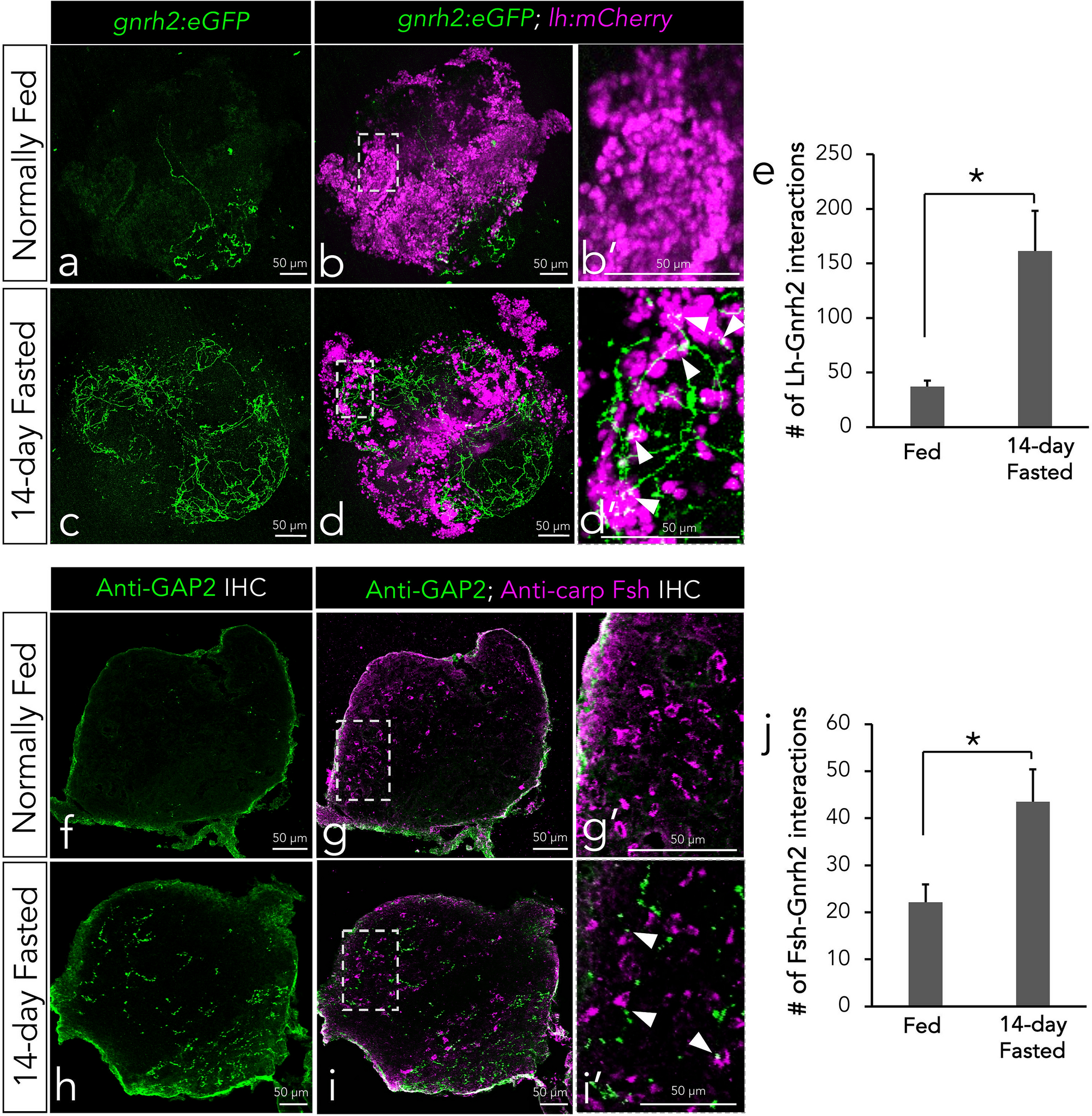
Figure 2

Confocal imagery of whole tg(gnrh2:eGFP;lh:mCherry) pituitaries in normally fed (a, b) and 14-day fasted zebrafish (c, d). B’ and d’ are magnifications of the boxed regions shown in b and d. Quantification of Lh cells with close Gnrh2 neuronal contact confirms increased interactions after 14-day fasting (E). Immunohistochemistry antibody staining of Gnrh2 and Fsh on pituitary cryosections of fish in normally fed (f, g) and 14-day fasted (h, i) conditions. G’ and i’ are magnifications of the squared regions shown in g and i. Quantification of Fsh cells with close Gnrh2 contact confirms increased interactions after 14-day fasting (j). ∆ indicate close contact of Gnrh2 neurons with gonadotropes. All data expressed as means ± S.E.M, n = 6 pituitaries per group, *P < 0.05.