Figure 2
From: Transcriptomic insight into the translational value of two murine models in human atopic dermatitis

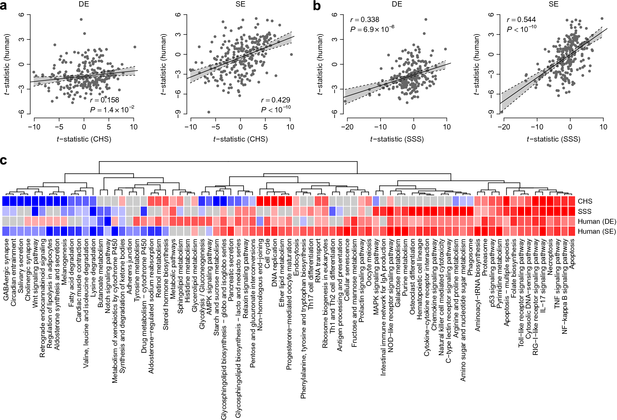
Kyoto Encyclopedia of Genes and Genomes (KEGG) pathway-level comparison between human cohorts and (a) contact hypersensitivity (CHS) model or (b) skin-scratching stimulation (SSS) model. Each dot represents one KEGG pathway. (c) Heatmap of the t-statistic. The red color indicates a positive t-statistic, and the blue color indicates a negative t-statistic.