Figure 2
From: Phosphoprotein enriched in astrocytes (PEA)-15 is a novel regulator of adipose tissue expansion

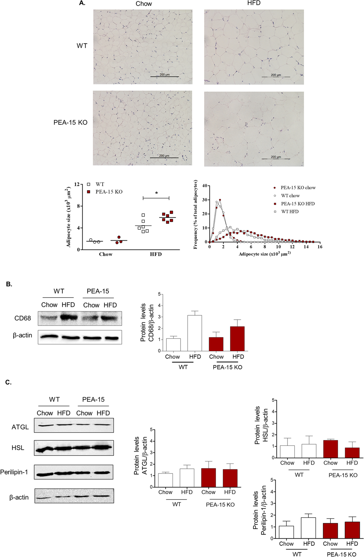
Phenotype of visceral adipose tissue of PEA-15 knockout (KO) mice. (A) Representative bright field images of H&E stained eWAT of PEA-15 KO mice and WT mice after 8 weeks of chow or HFD. Graphs display quantification of adipocyte size and size frequency using the H&E stained images. *P < 0.05 using two-way ANOVA and Bonferroni post hoc test. Significance between chow and HFD (p < 0.05) is not indicated in graph. (B) Representative immunoblots for eWAT protein levels of CD68 (marker for tissue-infiltrated macrophages). Full immunoblot images are shown in supplementary Fig. 6. Graph displays protein band quantification mean ± SEM, expressed as a ratio of β–actin, n = 4–5. (C) Representative immunoblots for eWAT protein levels for markers of lipid metabolism: adipose triglyceride lipase (ATGL), hormone-sensitive lipase (HSL) and perilipin-1. Full immunoblot images are shown in supplementary Fig. 7. Graph displays protein band quantification mean ± SEM, expressed as a ratio of β–actin, n = 4.