Figure 6
From: Development of a novel transcription factors-related prognostic signature for serous ovarian cancer

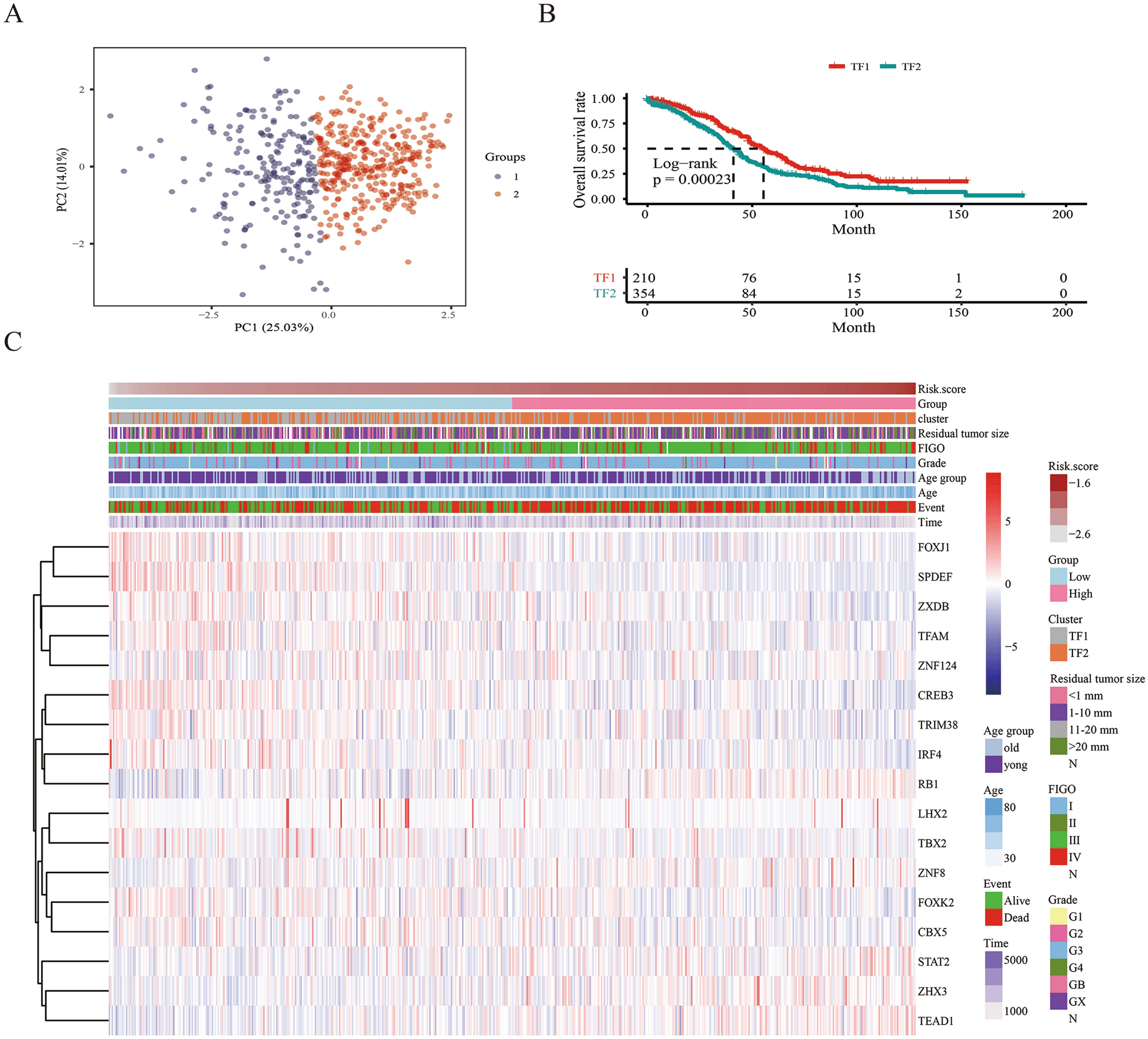
The significant difference of the mRNA expression of the 17 TFs (A) and overall survival (B) between the two clusters (TF1 vs. TF2); (C) The relationship among TFs mRNA expression, risk score, alive status, overall survival, age, FIGO sage, Grade and residual resection status.