Figure 5
From: Specific contribution of neurons from the Dbx1 lineage to the piriform cortex

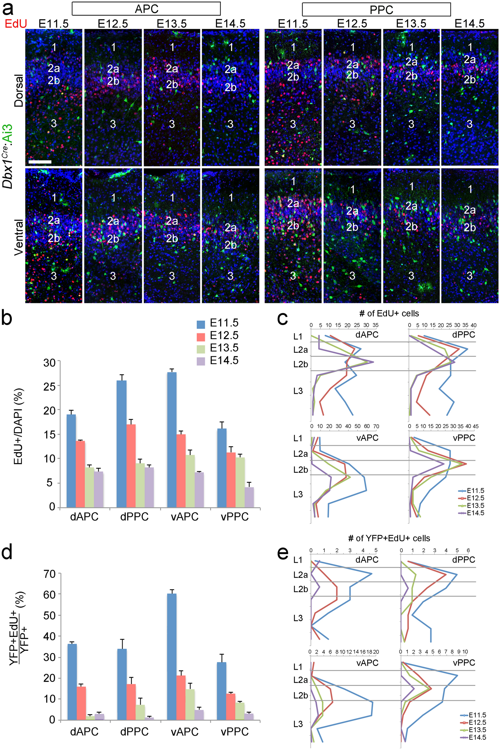
Neurons of the Dbx1 lineage are early born neurons in PC (a) YFP (cells of the Dbx1 lineage, green) and EdU staining (red) in coronal sections from P7 Dbx1Cre:Ai3 mice. EdU was injected into pregnant mothers at indicated stages. (b–e) Quantification of results from (a), indicating the percentages of EdU+/total cells (indicated by DAPI) (b) and EdU+YFP+/total YFP+ cells (d). The numbers and distributions of EdU+ cells and EdU+YFP+ cells at the indicated stages were shown in (c) and (e), respectively (n = 3). Scale bar, 100 µm.