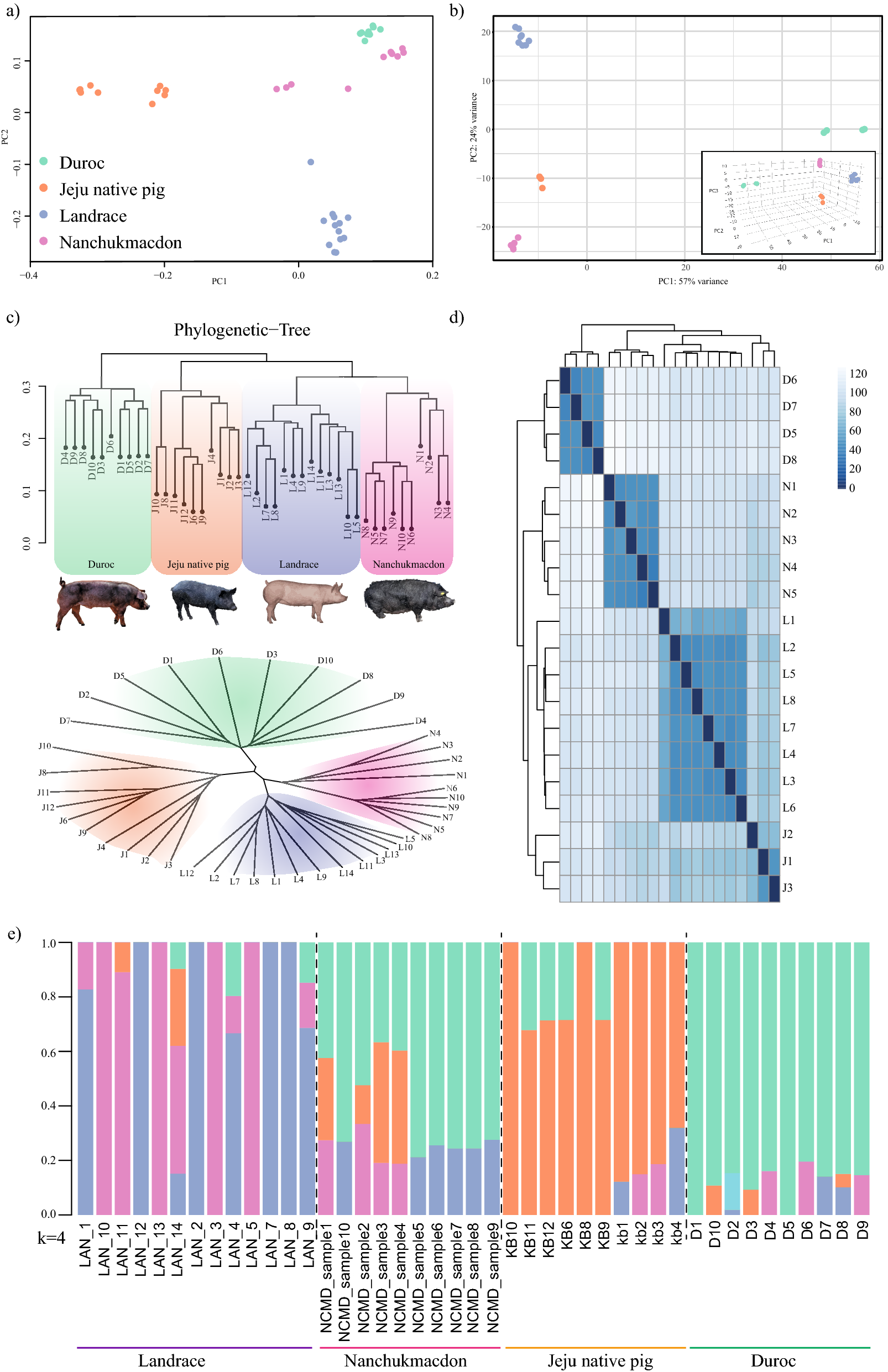
Figure 1

Population structure analyses for all pig individuals. (a) First and second principal components from a principal component analysis of all populations WGS data. (b) PCA for muscles RNA-seq data distinct the population group. (c) Rooted and un-rooted tree representation of related closeness amongst different pig breed. (d) Heat-map visualization of common DEGs: column represent DEGs from muscle and row represent assemble method from 20 pig samples. (e) Population structure plots for all pig populations at K = 4.