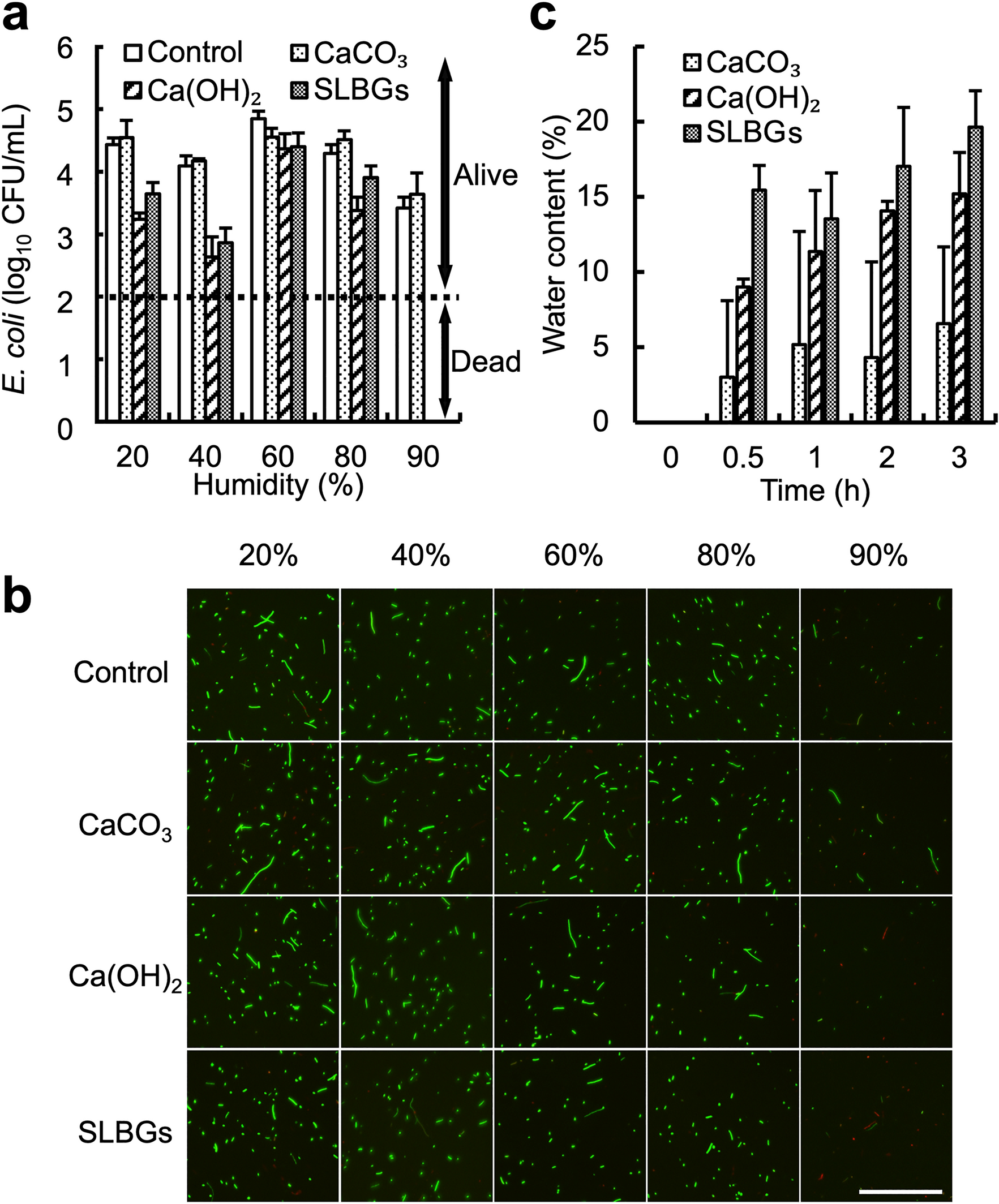
Figure 4
From: Farm use of calcium hydroxide as an effective barrier against pathogens

The effect of humidity on disinfection. (a) E. coli abundance (log10 CFU) after contact with disinfectant (control, CaCO3, Ca(OH)2, or SLBGs) under various humidity conditions (20%, 40%, 60%, 80%, or 90%) for 3 h. The detection limit was 2 log10 CFU/mL (dashed line). (b) Live/dead assay with the disinfectant (control, CaCO3, Ca(OH)2, or SLBGs) under various humidity conditions (20%, 40%, 60%, 80%, or 90%) after 3 h. Images were captured using a fluorescence microscope equipped with a 20 × objective. Bar, 100 μm. (c) Water content of disinfectant (CaCO3, Ca(OH)2, or SLBGs) over time at 35 °C and 90% humidity. Data in a and c represent the mean and SD (error bars) from three separate experiments.