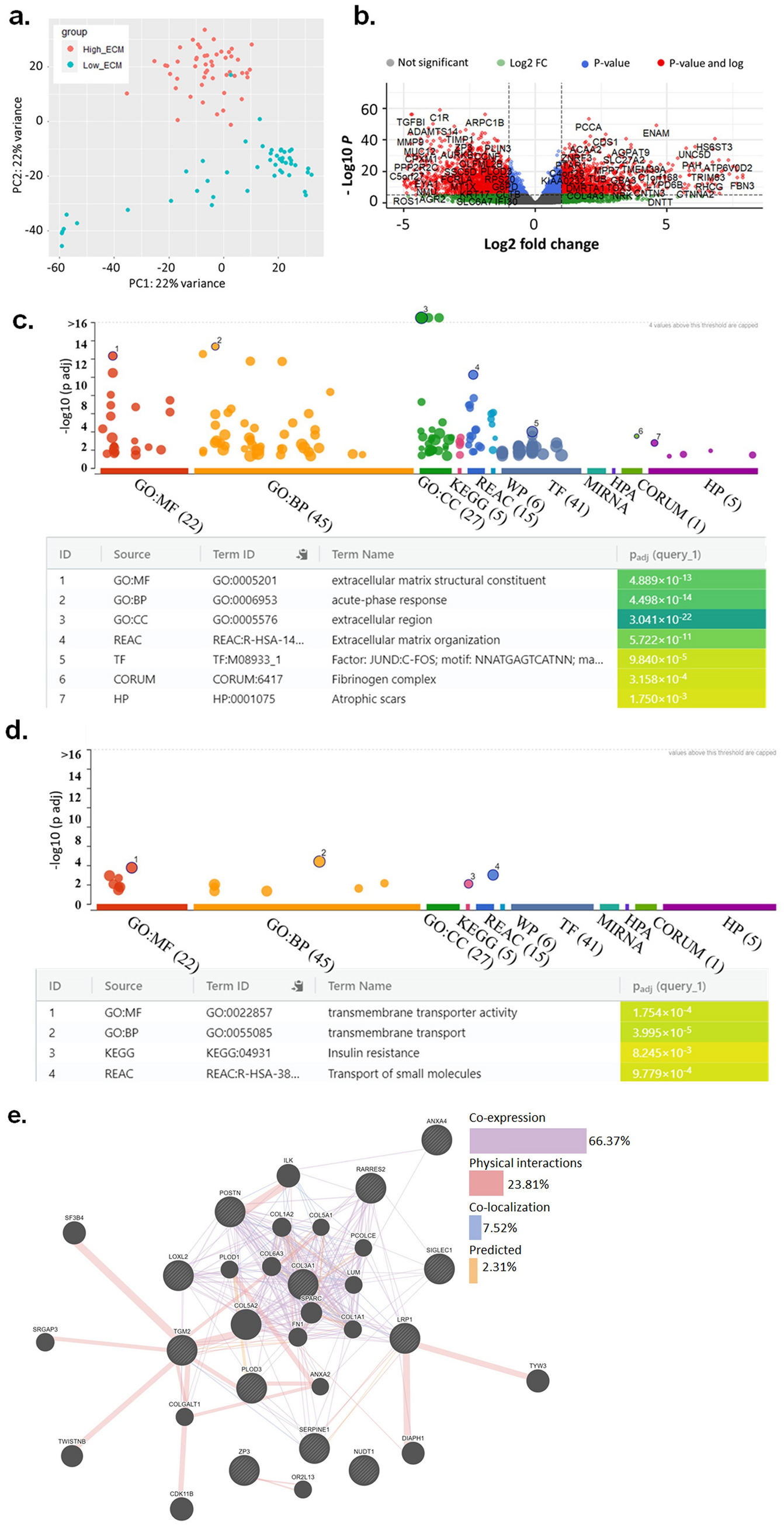
Figure 6

(a) Principal component analysis (PCA) showing distinct clustering between RNA-seq expression of high CDI patients (topmost 50 patients) compared to low CDI patients (bottom 50 patients). (b) Volcano plot showing differential expression of genes between High CDI and low CDI (p < 0.01, log2 fold-change > 2). (c) Functional enrichment analysis of highly expressed genes (log2 fold-change > 2) in (c). High ECM group with most hits for extracellular matrix and (d) Low ECM group with maximum hits for transmembrane transport activity. (e) GeneMANIA gene–gene interaction network showed multiple connections, pre-dominantly co-expression and physical interaction among genes in prognostic signature.