Figure 3
From: Zbp1-positive cells are osteogenic progenitors in periodontal ligament

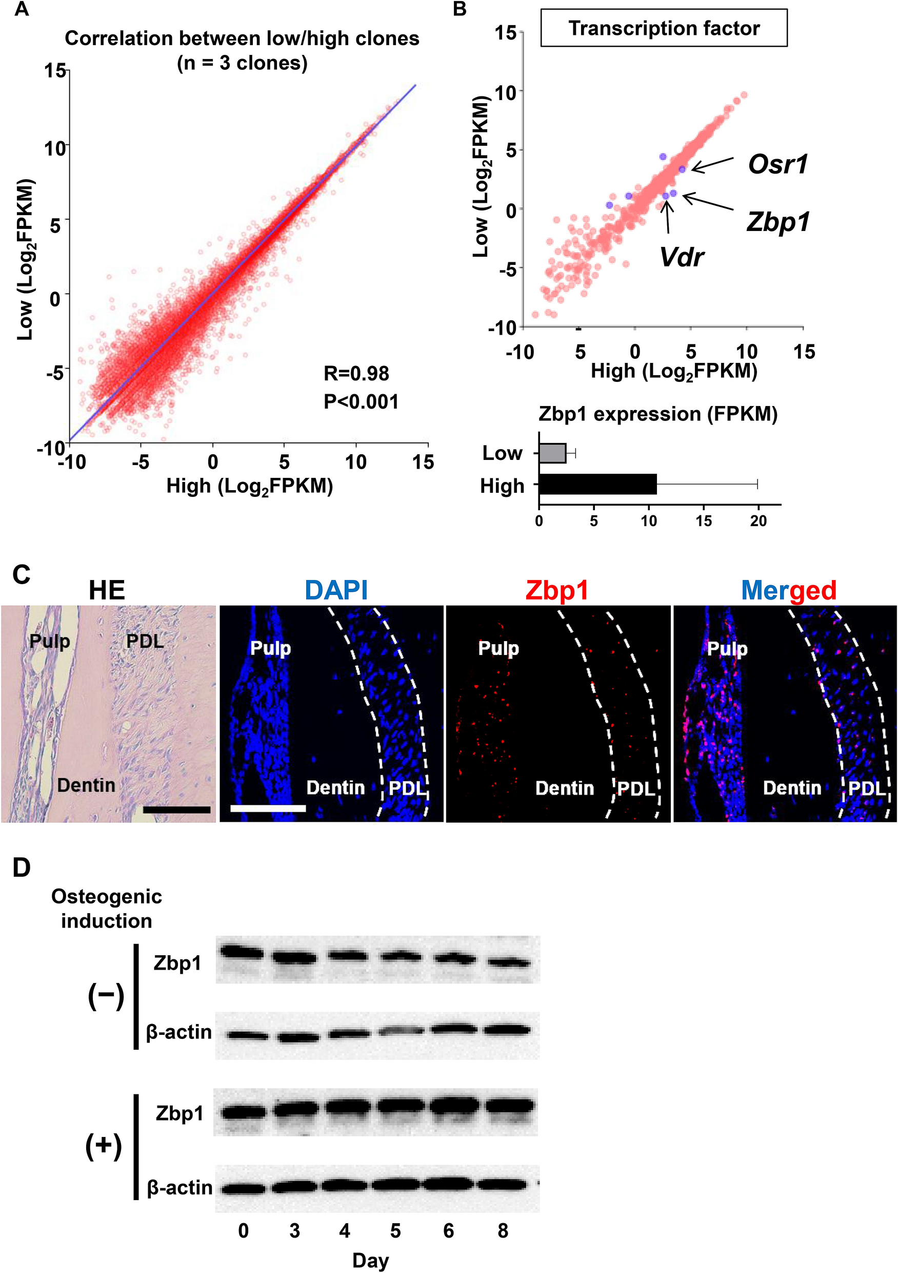
RNA-seq analysis of progenitor clones with high and low osteogenic potential. (A) Scatter plots of the mean values of three clones of each type calculated by RNA-seq analysis are shown. FPKM: fragments per kilobase of exon per million reads mapped. (B) Among the genes in A, genes encoding transcriptional regulators are shown. The differentially expressed genes (DEGs, showingā>ātwofold statistically significant differences) are shown in purple. The Zbp1 expression (FPKM) is shown in a bar chart. (C) Representative images of hematoxylin and eosin staining and RNAscope in situ hybridization of adult periodontal ligament (PDL) are shown. Zbp1 signals are shown in red. Neighboring slides were used. The PDL is shown as a white dotted line. Scale bar: 100 μm. (D) High clones were seeded into plates in the absence of FGF-2 and cultured with osteogenic medium on the next day. Whole cell lysate were collected at days 0, 3, 4, 5, 6, and 8 of osteogenic induction, respectively, and the representative Western blotting results for Zbp1 and β-actin are shown. The original image and quantification data are included in Supplementary Figure S6.