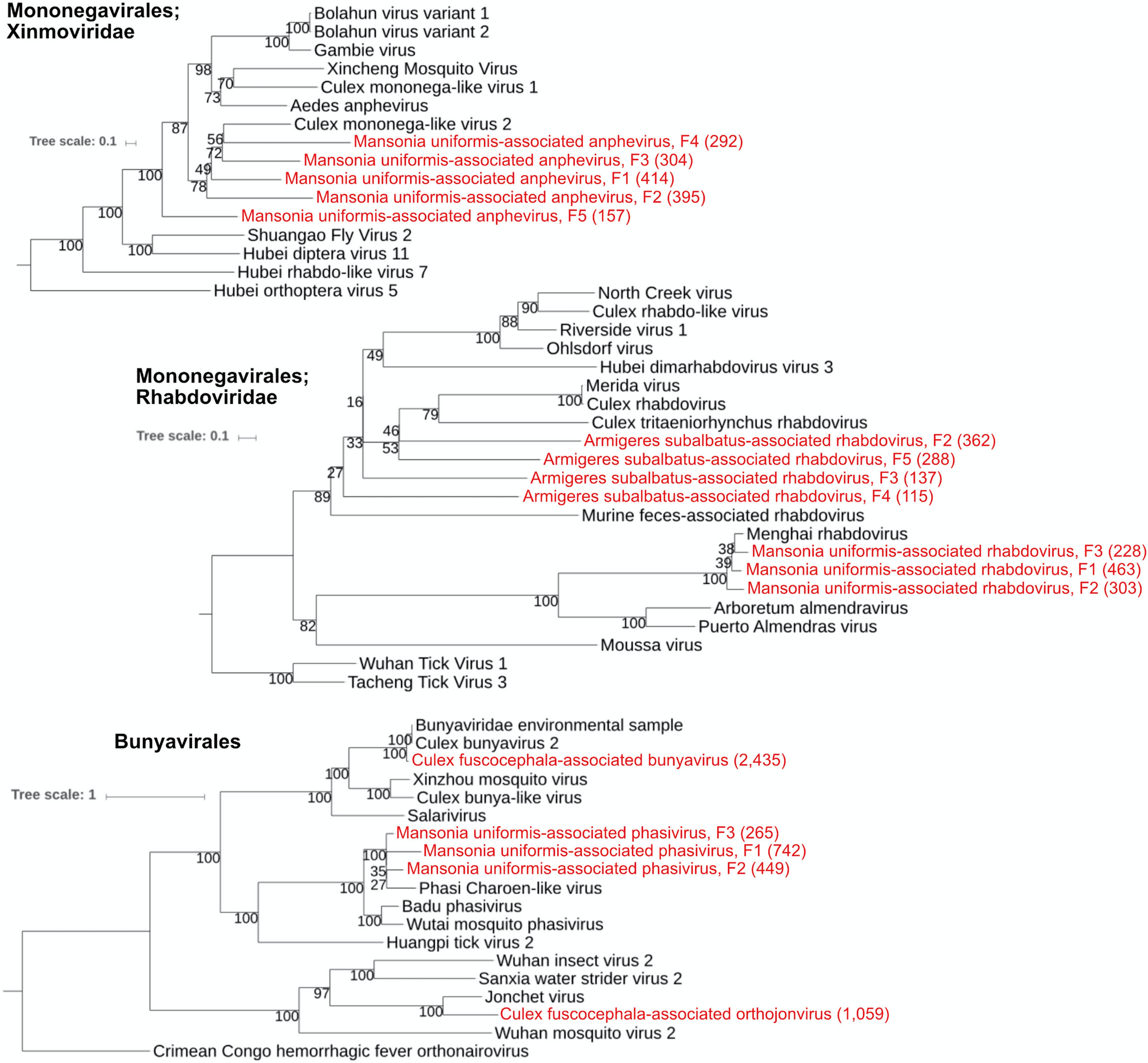
Figure 5

Phylogenetic relationships of the negative sense ssRNA viruses discovered in this study (labeled red) and other known viruses. The analyses were based on RNA-dependent RNA polymerase (RdRp) amino acid sequences. The numbers in parentheses are the lengths of the amino acid sequences.