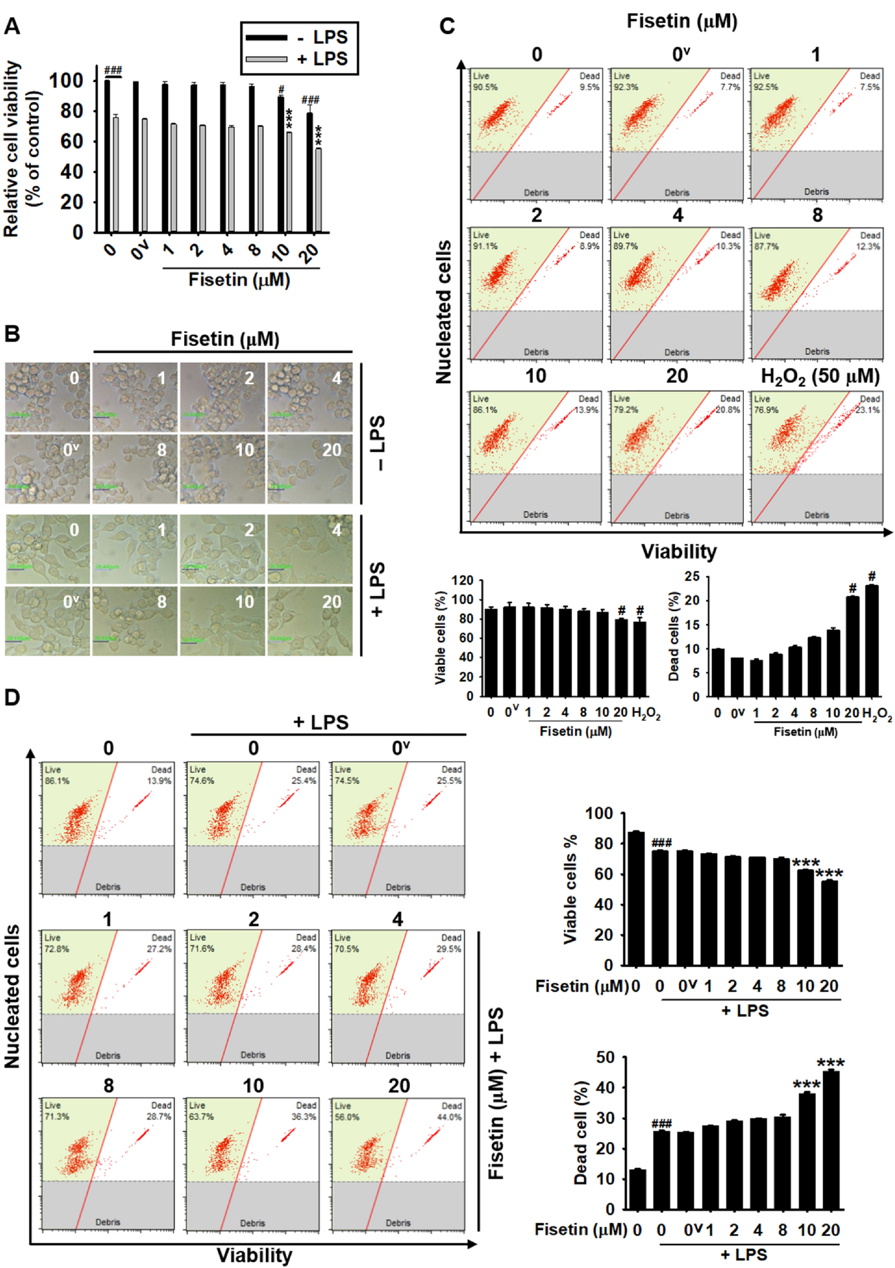
Figure 1

High concentrations of fisetin decreases the cell viability of RAW 264.7 macrophages. RAW 264.7 macrophages (1 × 105 cells/mL) were treated with fisetin (0–20 µM) for 24 h in the presence or absence of 500 ng/mL LPS. (A) An MTT assay was performed. (B) Microscopic images was taken using phase contrast microcopy (× 10). Scale bares 40 μm. (C,D) Total viable cells and dead cells in the absence (C) and presence (D) of LPS were determined by flow cytometry. Each value indicates the mean ± SEM from three independent experiments. Significant differences among the groups were determined using an unpaired one-way ANOVA with Bonferroni correction. ###p < 0.001 and #p < 0.05 vs. untreated cells; ***p < 0.001 vs. LPS-treated cells. 0v, vehicle control (0.1% DMSO).