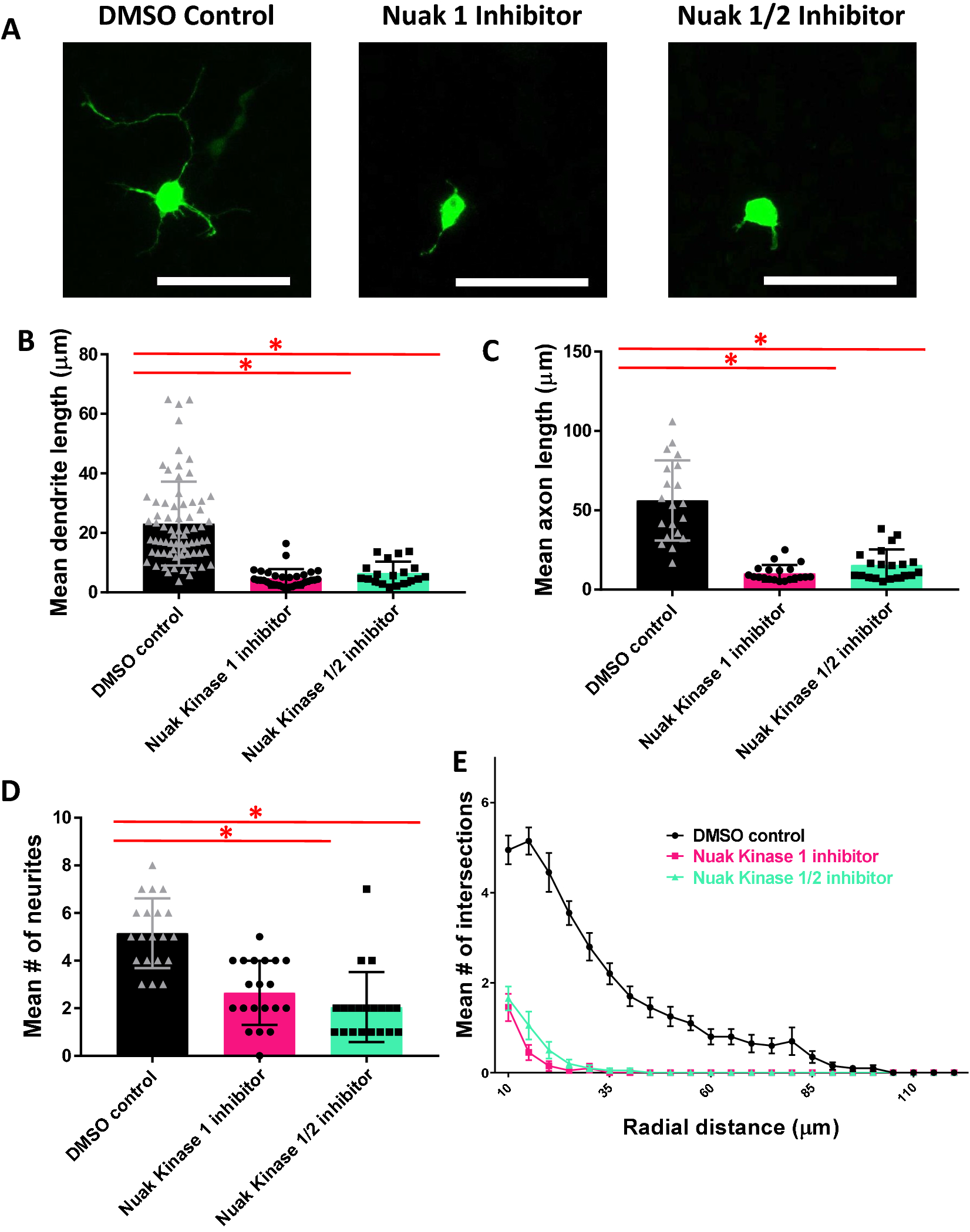
Figure 3

Inhibition of Nuak Kinases 1 and 1/2 in primary cortical neurons suggests roles for Nuak 1 and 2 in neurite initiation and elongation and arborization. (A) Primary cortical mouse neurons transfected with YFP and treated with Nuak kinase inhibitors, scale bars 50 µm. (B) One-way ANOVA determined there was a statistically significant difference in length of neurites likely to become dendrites [F(2, 120) = 39.341, p < 0.0005]. There was a statistically significant decrease in neurons treated with Nuak Kinase 1 inhibitor (4.7 ± 0.54, n = 33, p < 0.0005) and Nuak Kinase 1/2 inhibitor (6.48 ± 0.90, n = 19, p < 0.0005) as compared to the DMSO treated control (23.12 ± 1.67, n = 71). (C) One-way ANOVA determined there was a statistically significant difference in length of neurites likely to become axons [F(2, 57) = 49.832, p < 0.0005]. There was a statistically significant decrease in neurons treated with Nuak Kinase 1 inhibitor (10.3 ± 1.17, p < 0.0005) and Nuak Kinase 1/2 inhibitor (15.6 ± 2.19, p < 0.0005) as compared to the DMSO treated control (56.2 ± 5.64). For all groups, n = 20. (D) One-way ANOVA determined there was a statistically significant difference in mean number of neurites [F(2, 57) = 26.556, p < 0.0005]. There was a statistically significant decrease in neurons treated with Nuak Kinase 1 inhibitor (2.65 ± 0.30, p < 0.0005) and Nuak Kinase 1/2 inhibitor (2.05 ± 0.33, p < 0.0005) as compared to the DMSO treated control (5.15 ± 0.33). For all groups, n = 20. (E) Sholl analysis shows dramatic decrease in branching for neurons treated with Nuak Kinase 1 and 1/2 inhibitors.