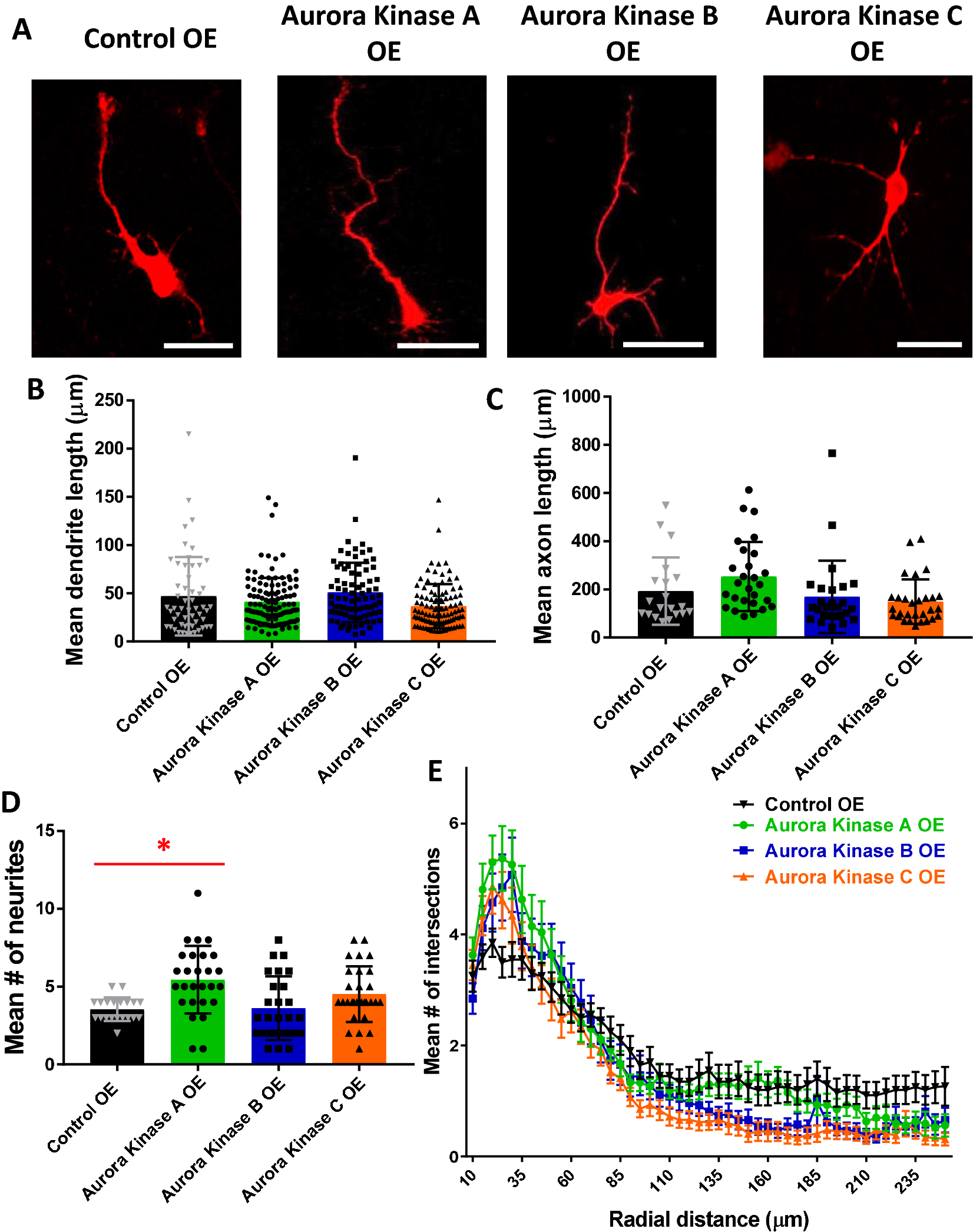
Figure 4

Overexpression of Aurora kinases A, B, and C in primary cortical neurons suggests role for Aurora Kinase A in neurite initiation and for Aurora Kinase A, B, and C in dendritic branching. (A) Primary cortical mouse neurons transfected with mRFP at 48 h after re-plating, scale bars 50 µm. (B) One-way ANOVA determined there was a statistically significant difference in length of neurites likely to become dendrites [F(3,354) = 4.256, p = 0.006]. However, there was no statistically significant difference between Aurora Kinase A OE (41.06 ± 2.28, n = 120, p = 1.000), Aurora Kinase B OE (50.84 ± 3.41, n = 82, p = 1.000), and Aurora Kinase C OE (36.56 ± 2.27, n = 102, p = 0.197) compared to control OE (46.92 ± 5.54, n = 54). (C) One-way ANOVA determined there was a statistically significant difference in length of neurites likely to become axons [F(3,98) = 3.209, p = 0.026]. However, there was no statistically significant difference between Aurora Kinase A OE (253.54 ± 27.58, n = 27, p = 0.745), Aurora Kinase B OE (169.50 ± 29.48, n = 26, p = 1.000), and Aurora Kinase C OE (149.26 ± 17.27, n = 29, p = 1.000) compared to control OE (193.05 ± 31.27, n = 20). (D) One-way ANOVA determined there was a statistically significant difference [F(3,98) = 5.991, p = 0.001]. Bonferroni post hoc test revealed that mean number of neurites was statistically significantly greater for Aurora Kinase A OE (5.4 ± 0.418, n = 27) compared to control OE (3.6 ± 0.170, n = 20) (p = 0.004). There was no statistically significant difference in mean number of neurites between Aurora Kinase B OE (3.6 ± 0.400, n = 26, p = 1.000) and Aurora Kinase C OE (4.5 ± 0.332, n = 29, p = 0.429) as compared to control OE (3.6 ± 0.170, n = 20). (E) Sholl analysis shows increase in branching complexity in Aurora Kinase A, B, and C overexpressing cells proximally, with a decrease in branching complexity distally as compared to control OE.