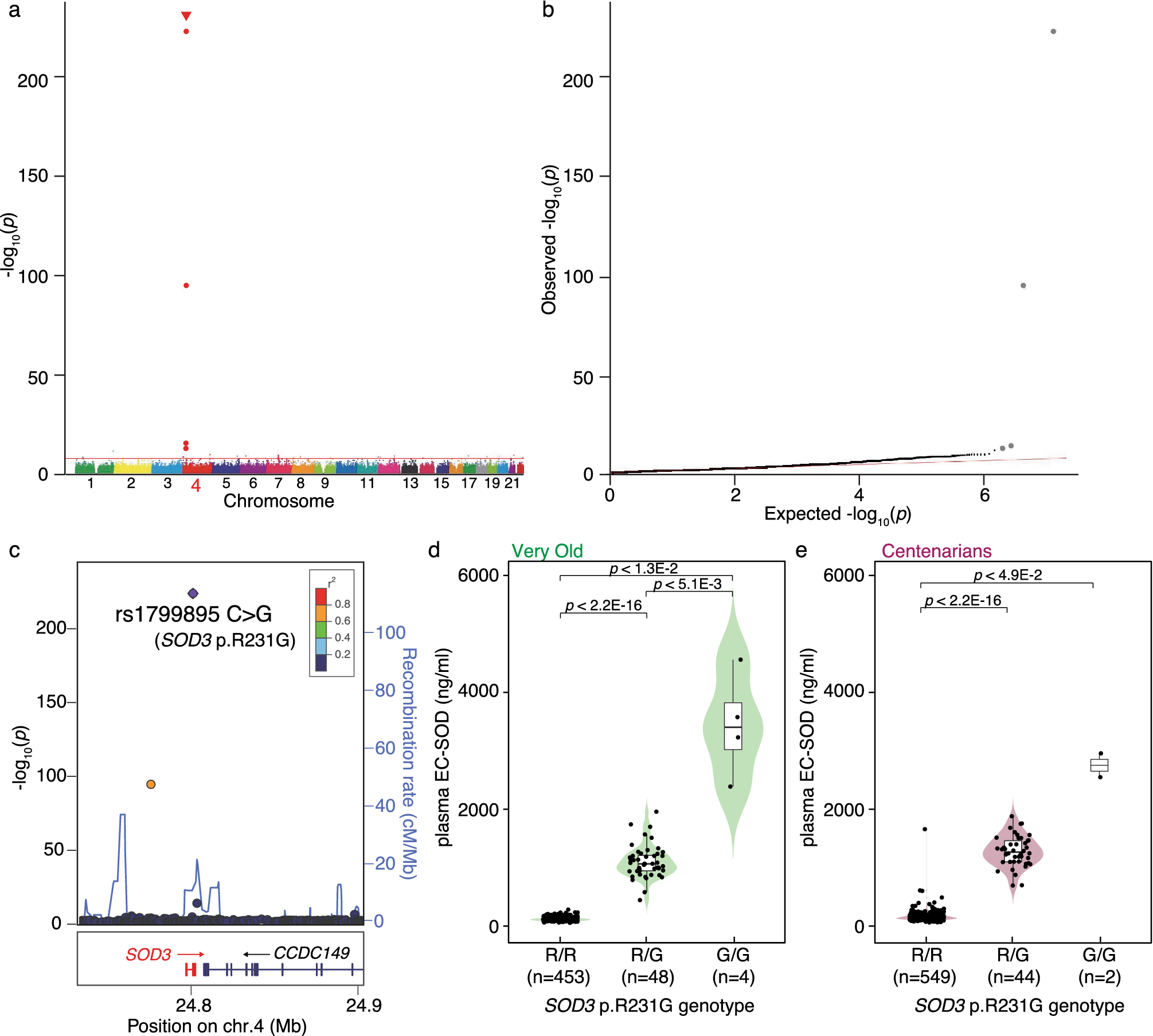
Figure 1

Plasma EC-SOD concentration-associated single nucleotide variants. (a) Manhattan plot of genome-wide association analysis of quantitative trait for plasma EC-SOD concentration. The most significant SNV was rs1799895, which corresponded to SOD3 p.R231G missense variation (p = 2.18 × 10−218). Manhattan plot was drawn by qqman package in R script. (b) QQ-plot of genome-wide association analysis of quantitative trait for plasma EC-SOD concentration. This QQ plot indicates that SOD3 p.R231G missense variation is strongly associated with plasma EC-SOD concentration. QQ-plot was drawn by qqman package in R script. (c) An enlarged view of a Manhattan plot around the SOD3 gene. This enlarged view surrounding the SOD3 gene indicates that the most significant SNV in the GWAS results associated with plasma EC-SOD concentration is located around the SOD3 gene. This enlarged view of a Manhattan plot was drawn by LocusZoom. (d) Distribution of plasma EC-SOD concentration by SOD3 p.R231G genotype in the Very Old, aged 85–99 years. Distribution of plasma EC-SOD concentration in the Very Old indicates that plasma EC-SOD concentration is dependent on the combination of the SOD3 p.R231G genotype. (e) Distribution of plasma EC-SOD concentration by SOD3 p.R231G genotype in Centenarians. Distribution of plasma EC-SOD concentration in the Centenarians indicates that plasma EC-SOD concentration depends on the combination of the SOD3 p.R231G genotype.