Figure 3
From: Phenylethynylbenzyl-modified biguanides inhibit pancreatic cancer tumor growth

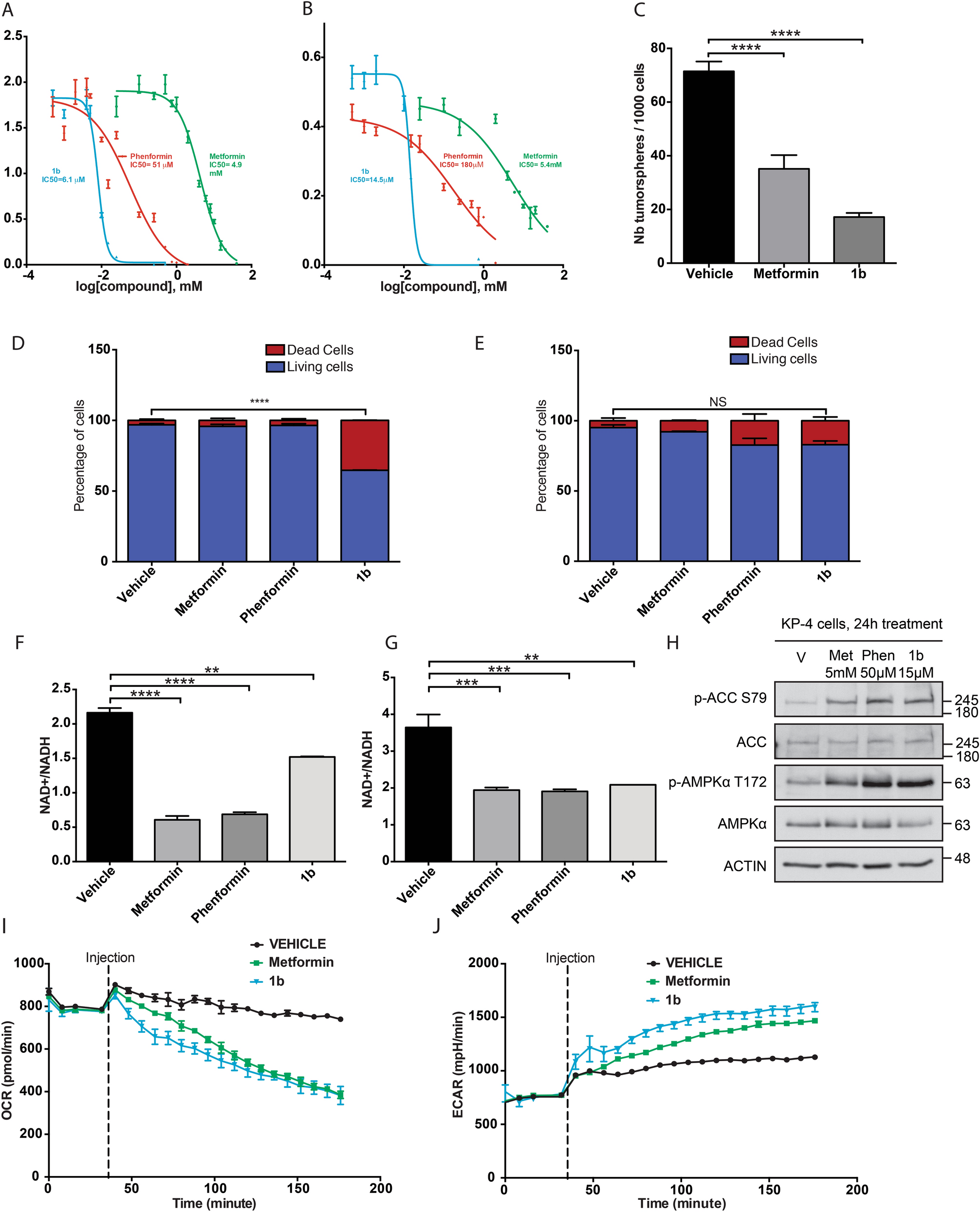
Effects of biguanides on cell proliferation and viability in pancreatic cancer cells. (A) IC50 of metformin, phenformin and compound 1b performed in vitro over 3 days on KP4 cells. (B) IC50 of metformin, phenformin and compound 1b performed in vitro over 3 days on Panc1 cells. (C) Effect of 24 h treatment with metformin (1 mM) or compound 1b (5 µM) on the formation of tumor spheres in AH375 cells grown in suspension (mouse pancreatic ductal adenocarcinoma). ****p ≤ 0.0001 (ANOVA). (D,E) Proportion of living and dead cells after 24 h treatment, with either metformin (5 mM), Phenformin (50 µM), compound 1b (15 µM) or vehicle in KP4 cells **** p ≤ 0.0001 (ANOVA) (D) and HPNE-hTERT cells (E). (F) Effect of treatment for 6 h of PSN1 cells with metformin (10 mM), phenformin (100 µM) or compound 1b (25 µM) on NAD+/NADH ratio. **p ≤ 0.01, ****p ≤ 0.0001 (ANOVA). (G) Effect of treatment for 18 h of KP4 cells with metformin (5 mM), phenformin (50 µM) or compound 1b (15 µM) on NAD + /NADH ratio. **p ≤ 0.01, ***p ≤ 0.001 (ANOVA). (H) Effect of treatment for 24 h of KP4 cells with metformin (5 mM), phenformin (50 µM) or compound 1b (15 µM) on phosphorylation levels of AMPK T172 and ACC S79. (I) Effect of treatment of KP4 cells with metformin (10 mM) or compound 1b (15 µM) on oxygen consumption rate (OCR) measured by Seahorse analysis. (J) Effect of treatment of KP4 cells with metformin (10 mM) or compound 1b (15 µM) on ECAR (extracellular acidification rate) measured by Seahorse analysis.