Figure 2
From: CAPS1 is involved in hippocampal synaptic plasticity and hippocampus-associated learning

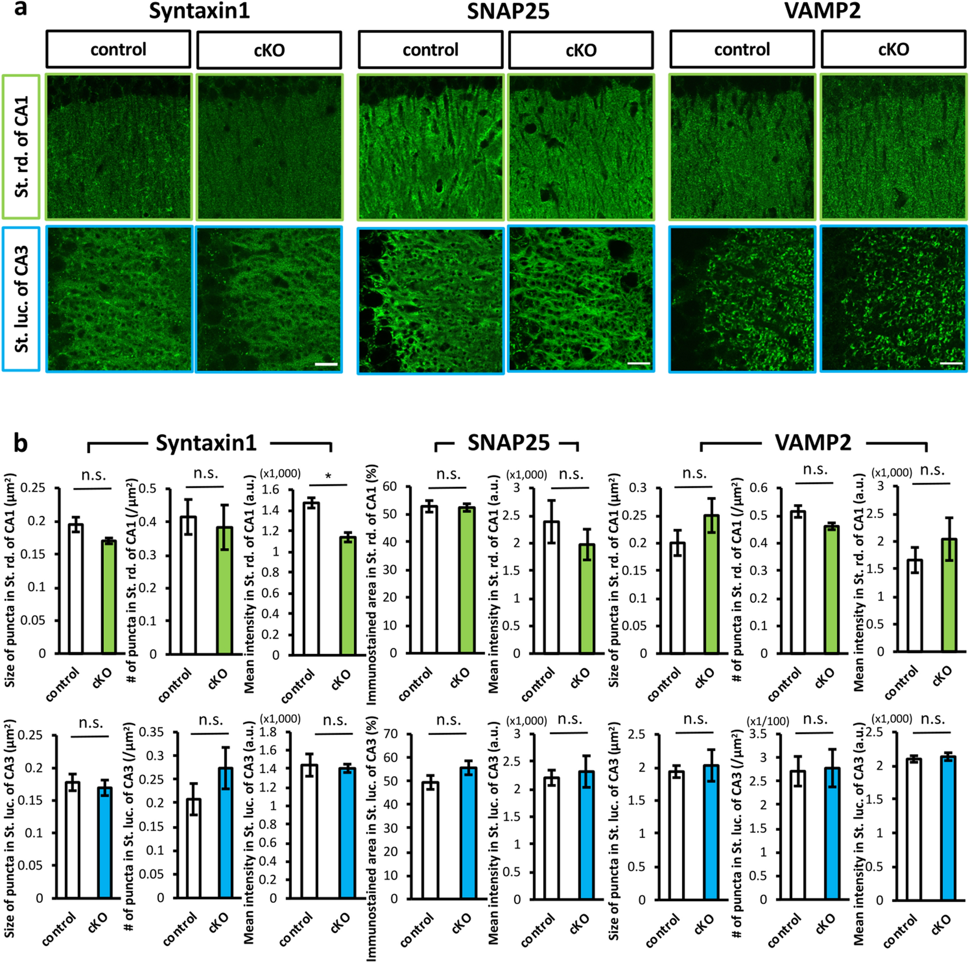
The expression patterns of SNARE proteins in Caps1 cKO hippocampus. (a) Localization patterns of presynaptic proteins in the stratum radiatum of CA1 region and the stratum lucidum of CA3 region. Immunohistochemical staining for Syntaxin1, SNAP25, and Synaptobrevin/VAMP2 were performed at least in duplicate and their representative images are shown. Upper: Stratum radiatum of CA1. Lower: Stratum lucidum of CA3. Left: control slices. Right: Caps1 cKO slices. Scale bars: 20 µm. (b) Quantitative analyses for the histological expression patterns of SNARE proteins. Puncta size of Syntaxin1 in CA1: control, n = 5 animals; Caps1 cKO, n = 5 animals. P = 0.073, Student’s t-test. Puncta size of Syntaxin1 in CA3: control, n = 5 animals; Caps1 cKO, n = 5 animals. P = 0.646, Student’s t-test. Puncta density of Syntaxin1 in CA1: control, n = 5 animals; Caps1 cKO, n = 5 animals. P = 0.722, Student’s t-test. Puncta density of Syntaxin1 in CA3: control, n = 5 animals; Caps1 cKO, n = 5 animals. P = 0.266, Student’s t-test. Mean intensity of Syntaxin1 in CA1: control, n = 5 animals; Caps1 cKO, n = 5 animals. P = 0.001, Student’s t-test. Mean intensity of Syntaxin1 in CA3: control, n = 5 animals; Caps1 cKO, n = 5 animals. P = 0.789, Student’s t-test. Area of SNAP25 in CA1: control, n = 5 animals; Caps1 cKO, n = 5 animals. P = 0.866, Student’s t-test. Area of SNAP25 in CA3: control, n = 5 animals; Caps1 cKO, n = 5 animals. P = 0.175, Student’s t-test. Mean intensity of SNAP25 in CA1: control, n = 5 animals; Caps1 cKO, n = 5 animals. P = 0.409, Student’s t-test. Mean intensity of SNAP25 in CA3: control, n = 5 animals; Caps1 cKO, n = 5 animals. P = 0.732, Student’s t-test. Puncta size of VAMP2 in CA1: control, n = 5 animals; Caps1 cKO, n = 5 animals. P = 0.232, Student’s t-test. Puncta size of VAMP2 in CA3: control, n = 5 animals; Caps1 cKO, n = 5 animals. P = 0.726, Student’s t-test. Puncta density of VAMP2 in CA1: control, n = 5 animals; Caps1 cKO, n = 5 animals. P = 0.061, Student’s t-test. Puncta density of VAMP2 in CA3: control, n = 5 animals; Caps1 cKO, n = 5 animals. P = 0.899, Student’s t-test. Mean intensity of VAMP2 in CA1: control, n = 5 animals; Caps1 cKO, n = 5 animals. P = 0.423, Student’s t-test. Mean intensity of VAMP2 in CA3: control, n = 5 animals; Caps1 cKO, n = 5 animals. P = 0.654, Student’s t-test.