Figure 2
From: Human WRN is an intrinsic inhibitor of progerin, abnormal splicing product of lamin A

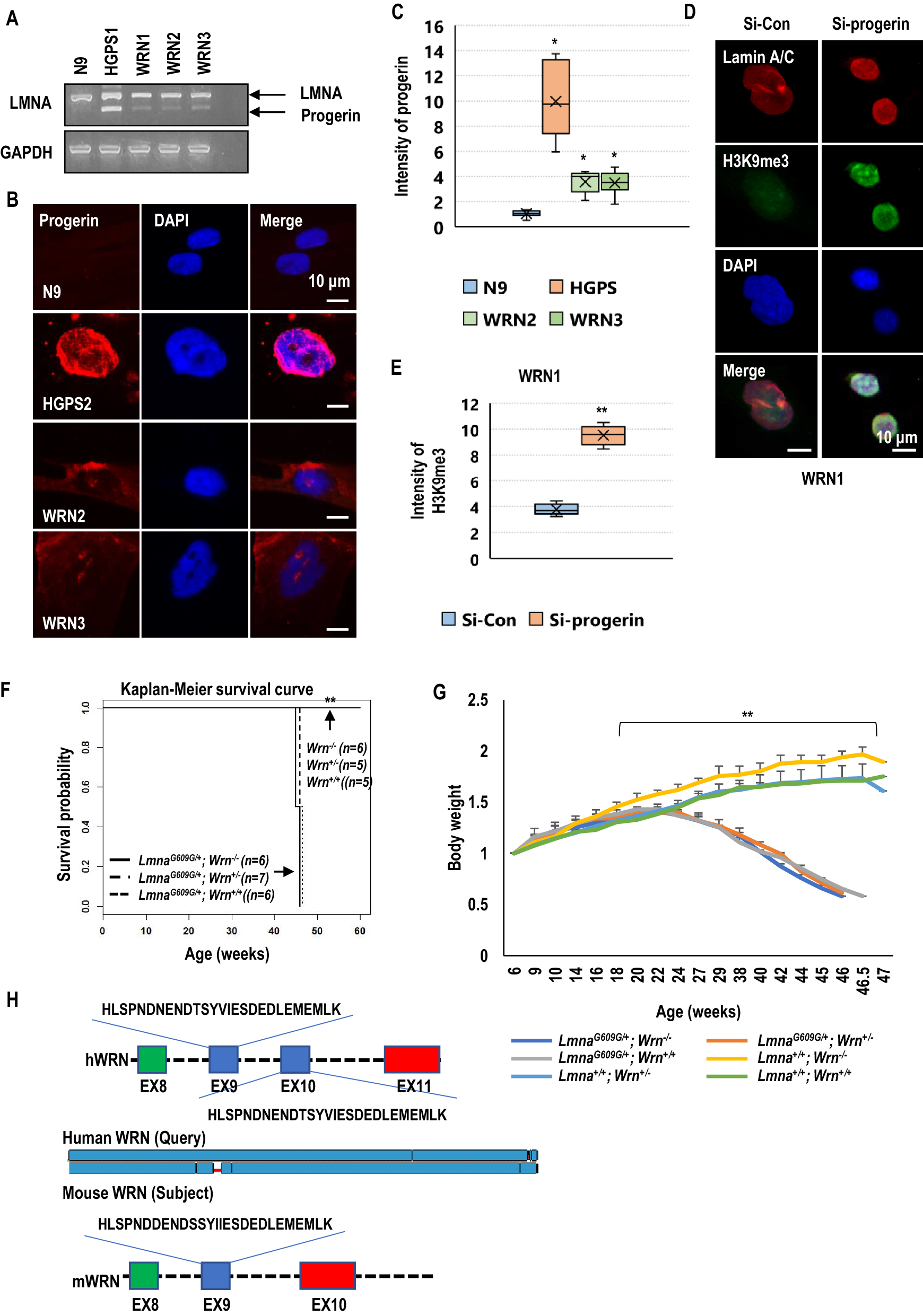
Fibroblasts derived from WRN patients express progerin. (A) Analysis of lamin A cDNA in N9, HGPS, and WRN fibroblasts. RNA was extracted from HGPS, WRN and normal control cell lines (at passage 12) and RT-PCR was performed. A large amount of progerin was expressed in HGPS cells. A small amount of progerin was expressed in WRN cells. GAPDH was used as a loading control (n = 3 independent experiments; two-tailed Student’s t-test). (B) Analysis of progerin expression and nuclear aberrations in WRN and HGPS cells (at passage 11) by immunofluorescence (IF) assay. Progerin expression was detected by using an anti-progerin antibody. DAPI was used for nuclei staining. (C) The box plot shows the relative expression of progerin in normal fibroblasts, HGPS, and WRN cells (n = 3 independent experiments; unpaired t-test), Data are the mean ± SD. (D) Expression of H3K9me3 was induced after the elimination of progerin in WRN cells (at passage 11) by an siRNA system. Knockdown of progerin induced H3K9me3 and reduced nuclear size in WRN cells. WRN cells were transfected with siRNA-control (Si-Con; nontarget sequence) or siRNA-progerin (Si-progerin) for 48 h and stained with anti-H3K9me3 antibody and DAPI (n = 3 independent experiments; unpaired t-test). (E) The box plot shows the intensity of H3K9me3 expression after transfection with siRNAs. (F) The survival rate of LmnaG609G/+ mice was not affected by deletion of the mouse Wrn gene. Survival curves were determined by Kaplan–Meier analysis. (G) The graph shows the change in body weight of 6 mouse models (Lmna+/+ Wrn+/+, Lmna+/+ Wrm+/-, Lmna+/+ Wrn−/−, LmnaG609G/+ Wrn+/+, LmnaG609G/+ Wrn+/-, and LmnaG609G/+ Wrn−/−). There was no difference in body weight between LmnaG609G/+ and LmnaG609G/+; Wrn−/− mice or between Wrn+/+ and Wrn−/− mice. (H) Amino acid sequence analysis between human WRN (hWRN) and mouse WRN (mWRN). Twenty-eight amino acids are repeated in hWRN but not in mWRN. In hWRN, the sequences of exon 9 are repeated in exon 10. **p < 0.001. Data are the mean ± SD.