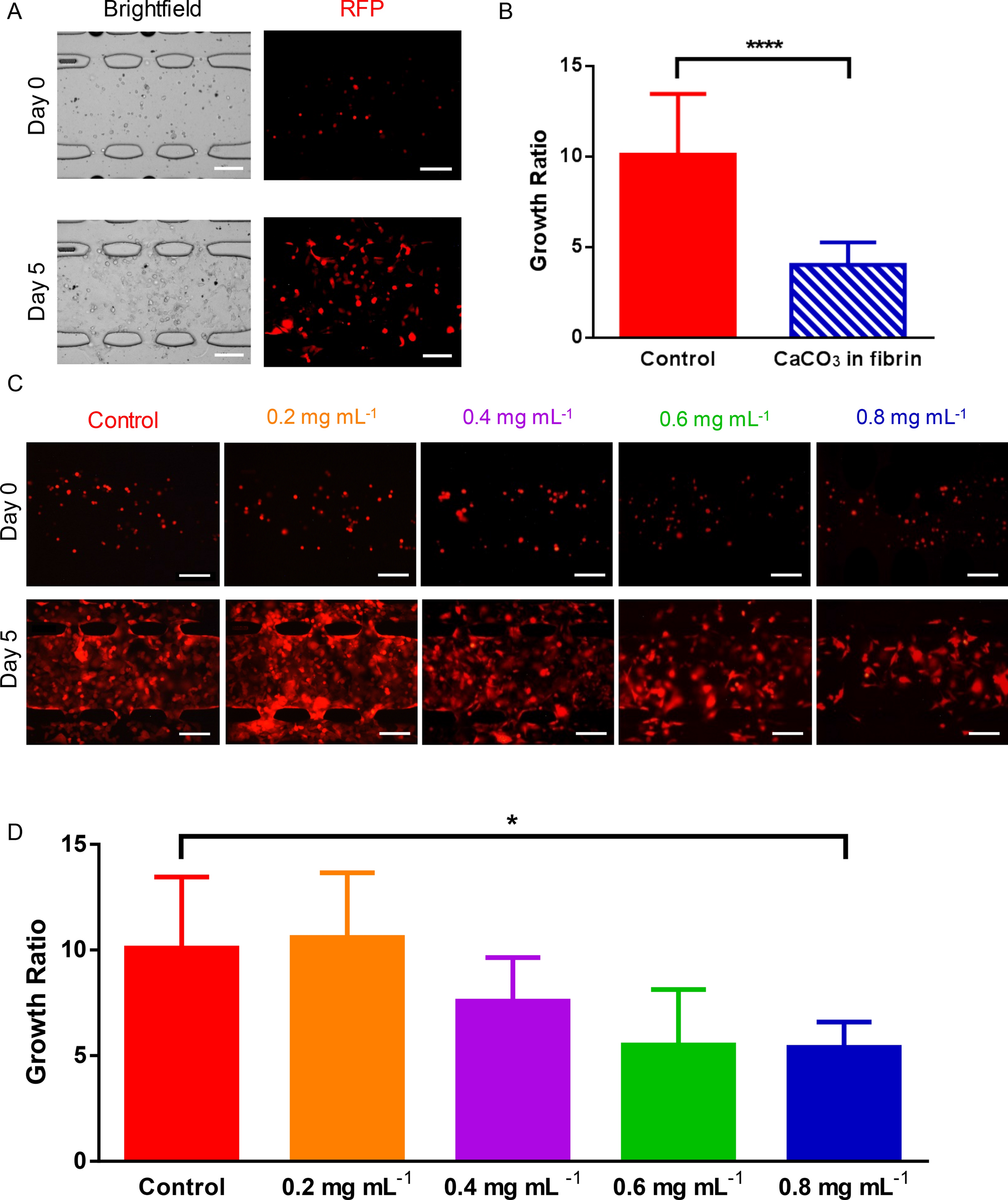
Figure 3

Nano CaCO3 effects on MDA-MB-231 cell growth. (A) Representative images of the MDA-MB-231 cells loaded in fibrin gels. Images of the start (top) and end (bottom) of the experiment with fibrin gels containing 1.6Ā mgĀ mLā1 concentration of CaCO3 nanoparticles is shown. Scale barā=ā200 µm. (B) Embedding CaCO3 nanoparticles inside fibrin. After embedding CaCO3 nanoparticles inside our fibrin gel, the quantification of tumor growth showed significantly more growth under the control conditions. **** pā<ā0.0001. (C) Representative images of MDA-MB-231 cells expressing RFP grown in varying concentrations of CaCO3 nanoparticles. Images of the tissue chambers right after loading are shown in the top row, and images at the end of the experiment are shown in the bottom row. Scale barā=ā200 µm. (D) Quantification of the effects of CaCO3 nanoparticles at varying concentrations. At 0.8Ā mgĀ mLā1, tumor growth was significantly inhibited compared to the control condition. * pā<ā0.05.