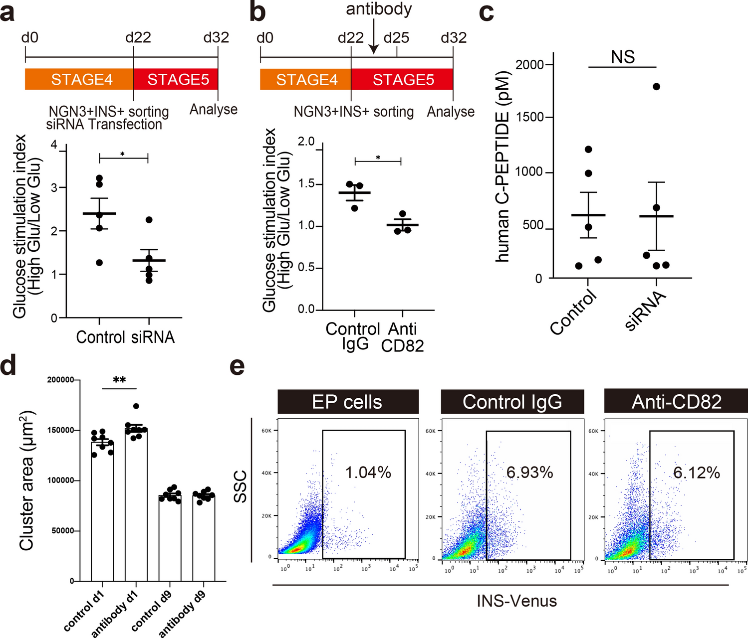
Figure 6

Role of CD82 in functional maturation of β cells. (a) Glucose-stimulated insulin (C-peptide) secretion index of in clusters of CD82 knockdown cells (1 × 106 cells per assays). Data shown are the relative secretion fold change (Low glucose = 1), representative 5 biological replicates. Data are presented as mean ± SEM. *P < 0.05. No mark is added for the data that are not significantly different. (b) GSIS index of anti-CD82 antibody treated cells (1 × 106 cells per assays). Data shown are the relative secretion fold change (Low glucose = 1), representative 3 biological replicates. Data are presented as mean ± SEM. *P < 0.05. No mark is added for the data that are not significantly different. (c) ELISA analysis of high glucose-stimulated C-peptide secretion (28 mM) from CD82 knockdown clusters and control clusters (1 × 106 cells per assays). Related data to (a). N = 5 independent biological replicates. The data are presented as mean ± SEM. (d) The sizes of EP cell clusters. Cluster sizes were estimated by brightfield images of CD82 inhibited clusters or control by using Photoshop. 15 clusters from 3 differentiation batches were measured. Representative data were shown. The data are presented as mean ± SEM. No mark is added for the data that are not significantly different. (e) Flow cytometry analysis of INS-Venus in the CD82 knockdown clusters. EP cells; non-treated EP stage cells.