Figure 1
From: Ubiquitin-mediated DNA damage response is synthetic lethal with G-quadruplex stabilizer CX-5461

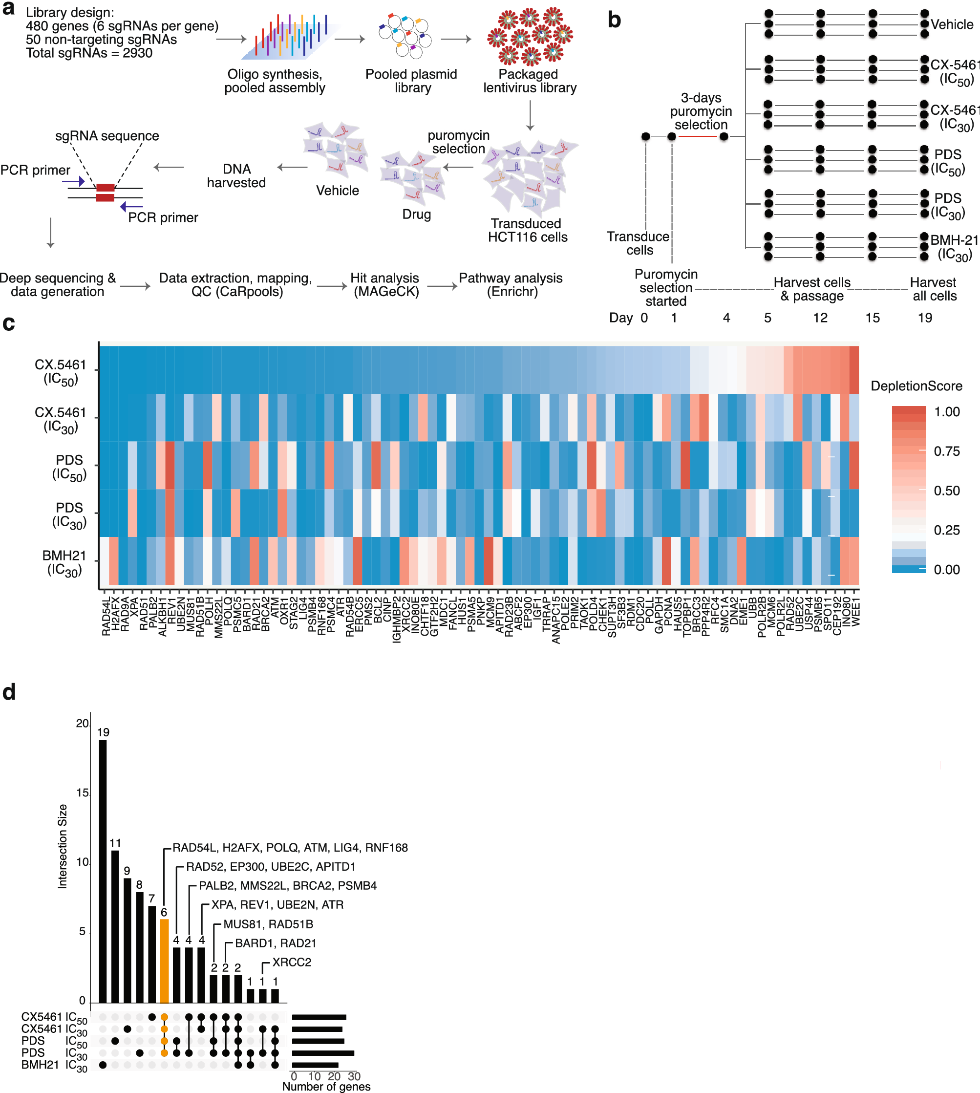
Pooled CRISPR-Cas9 screens reveal genetic determinants of sensitivity to G4 drugs. (a) Schematic of pooled screen. (b) Experimental design of drug screens. HCT116 cells were transfected with the LCV2-puro library at an MOI of 0.3. After 24 h, 0.5 µg/ml puromycin was added and the cells kept in puromycin for 3 days. On day 5 drug/vehicle treatments were started in triplicate and continued until day 19. Cells were passaged with freshly added vehicle or drugs, and harvested on days 1, 4, 5, 12, 15 and 19 to make DNA for the downstream sequencing library preparation. (c) Top 81 depleted genes from MAGeCK output. Each row represents the corresponding drug treatment groups. Heatmap shows the MAGeCK depletion scores of the genes. The heatmap is ordered according to the depletion scores of CX-5461 (IC50) group, ranking the most depleted genes on the left. To emphasize genes with the highest depletion score, the median of the color gradient (white) was shifted to 0.2. (d) UpSet plot showing the intersection of candidate genes undergoing negative selection with G4 stabilizers (MAGeCK P-values < 0.045) within each drug condition. In the bottom matrix, each row represents the set of genes identified for the indicated drug condition, and each column represents the intersection of the drug condition gene sets indicated by black dots. The histogram to the right of the matrix indicates the number of genes identified for each input drug condition. The histogram on the top shows the number of genes in each intersection set. Gene hits common in all CX-5461 and PDS conditions are shown in yellow.