Figure 5
From: Prematurity alters the progenitor cell program of the upper respiratory tract of neonates

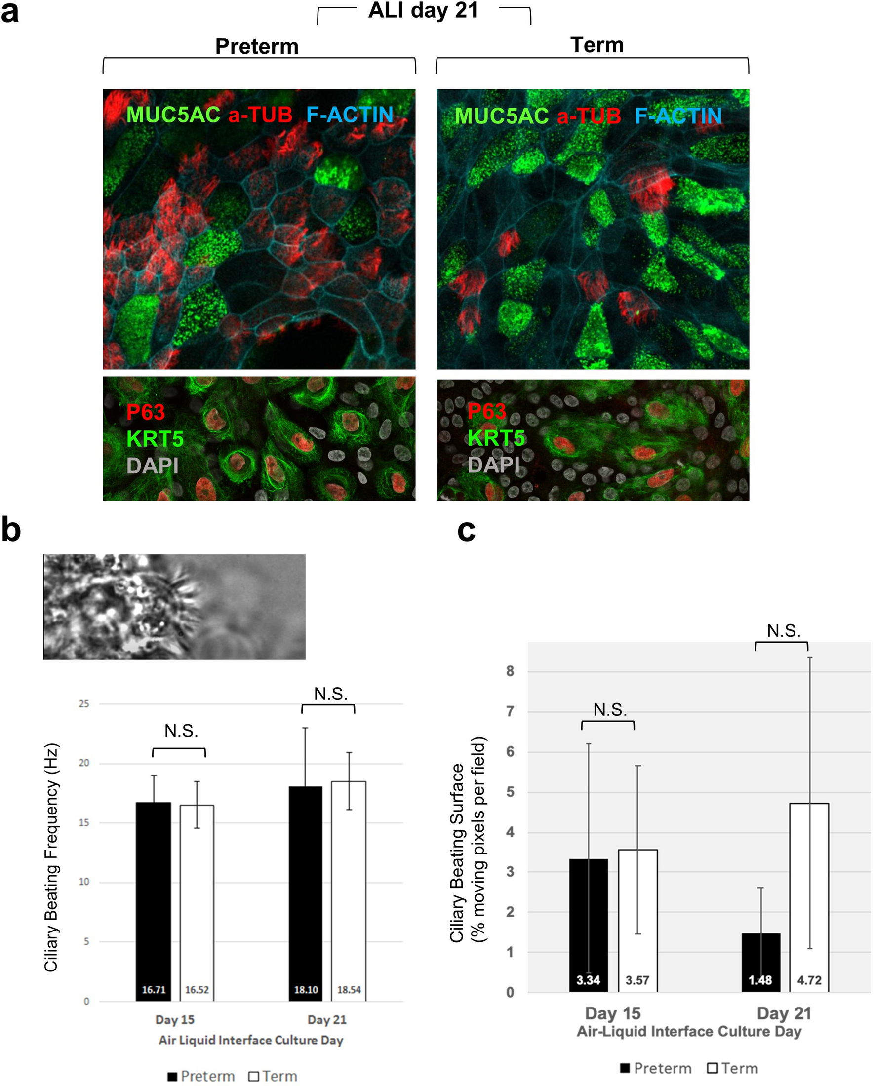
Prematurity does not prevent NP progenitor cell differentiation but compromises ciliary cell function. (a) Immunofluorescence of ALI day 21 organotypic cultures showing secretory (MUC5AC), multiciliated cells (acetylated a-tubulin) and basal cells (P63, KRT5) in both preterm and term epithelia (F-Actin and DAPI depicting cell boundaries and nuclei, respectively). (b,c) Functional analysis of cilia dynamics: representative picture in (b) of a multiciliated cell captured in the live image preparation for measurements of Ciliary Beat Frequency (CBF) and Ciliary Beating Surface (CBS) on ALI Day 15 and Day 21 organotypic cultures from preterm (n = 5) and term (n = 4). The average CBF is maintained at day 15 and day 21 in both preterm and term cultures. (c) The CBS is highly variable in both groups and the differences are non-significant (NS, Student t test). However, CBS in premature cultures tend to decline at a later stage when compared to term cultures. Graphs: bars are mean (± SED) of 10 fields/well.