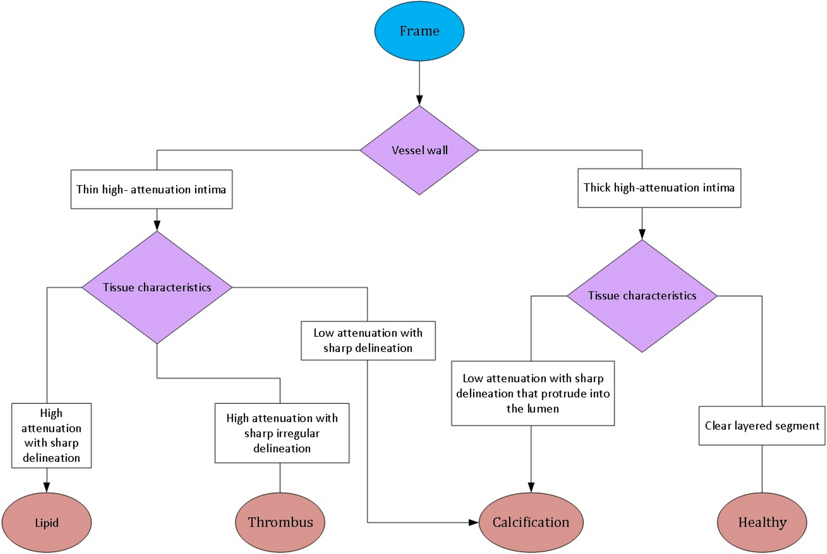
Figure 1

Identification of calcified segments flow chart. (Region of interest—vessel wall characteristics, symmetricity, irregularities etc.).

Identification of calcified segments flow chart. (Region of interest—vessel wall characteristics, symmetricity, irregularities etc.).