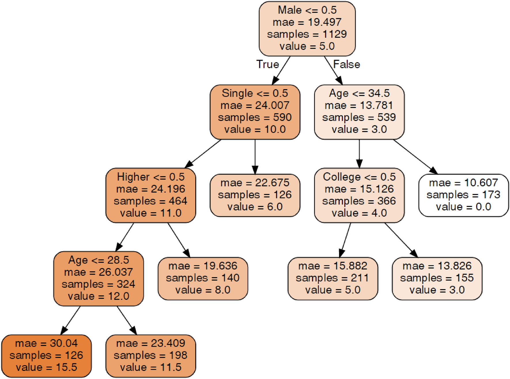
Figure 4

Source: author-generated tree using the sklearn and graphviz libraries.
Decision tree for Migraine Disability Assessment (MIDAS).

Source: author-generated tree using the sklearn and graphviz libraries.
Decision tree for Migraine Disability Assessment (MIDAS).