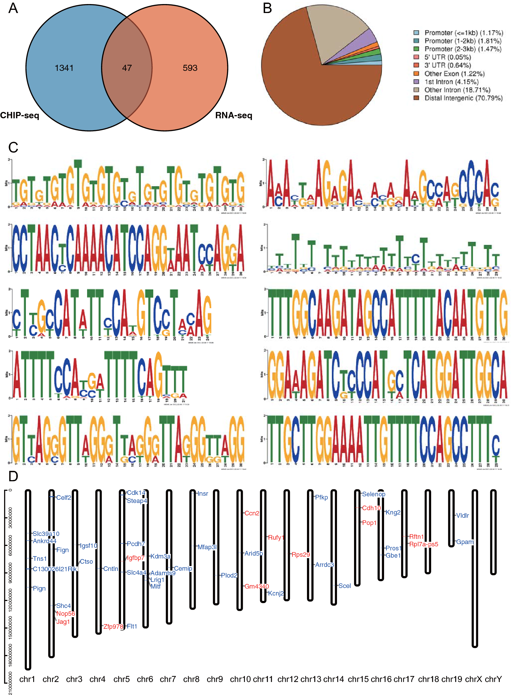
Figure 4

ChIP-seq analysis. (A) ChIP-seq detected a total of 1388 genes likely to bind to Purα. Compared with 656 differential genes obtained by RNA-seq, a total of 47 genes were obtained. (B) Peak region annotation classification of Purα-bound DNA. (C) ChIP-seq analysis yields a total of 10 motifs with which Purα may bind, and the logos are sorted in order. (D) The position and expression of the 47 genes obtained from A on the chromosome. The blue represents gene down-regulation and the red represents up-regulation.