Figure 2

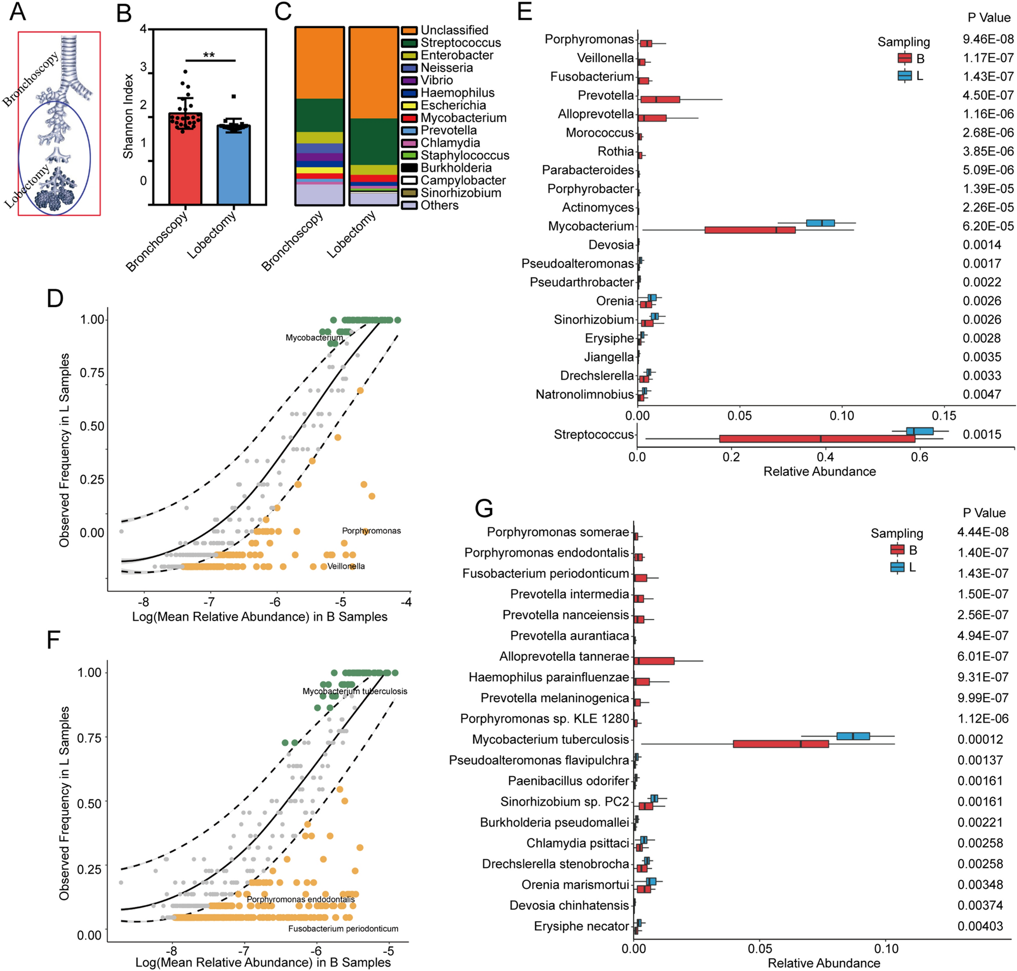
The microbial composition varied in different anatomy sites. (A) The schematic diagram of the sampling sites. The squared area represents the extent of bronchoscopy sampling area. The circled area covers the sampling area from lobectomy. (B) The Shannon diversity index of bronchoscopy samples and lobectomy samples. Difference between sampling methods was determined by Student t test. ***p < 0.001. (C) Taxonomic composition at phylum level in bronchoscopy and lobectomy samples. Neutral model applied to compare the overall lung microbiota composition at genus level (D) and at species level (E). Dashed lines represent 95% confidence intervals around the model prediction (solid line). The green dots that are beyond the 95% confidence intervals are the OTUs whose observed frequency in lobectomy samples is greater than the model prediction (bronchoscopy samples). The dark golden points that are beyond the 95% confidence intervals are the OTUs whose observed frequency in lobectomy samples is less than the model prediction (bronchoscopy samples). (F)Taxonomic composition of lobectomy samples at genus level in NSCLC patients and non-cancer controls. The differential genes between NSCLC patients and non-cancer controls in lobectomy samples were identified by Wilcoxon rank-sum test (p < 0.05). (G) Taxonomic composition of lobectomy samples at genus level in NSCLC patients and non-cancer controls. The differential genes between NSCLC patients and non-cancer controls in lobectomy samples were identified by Wilcoxon rank-sum test (p < 0.05). B bronchoscopy samples, L lobectomy samples.