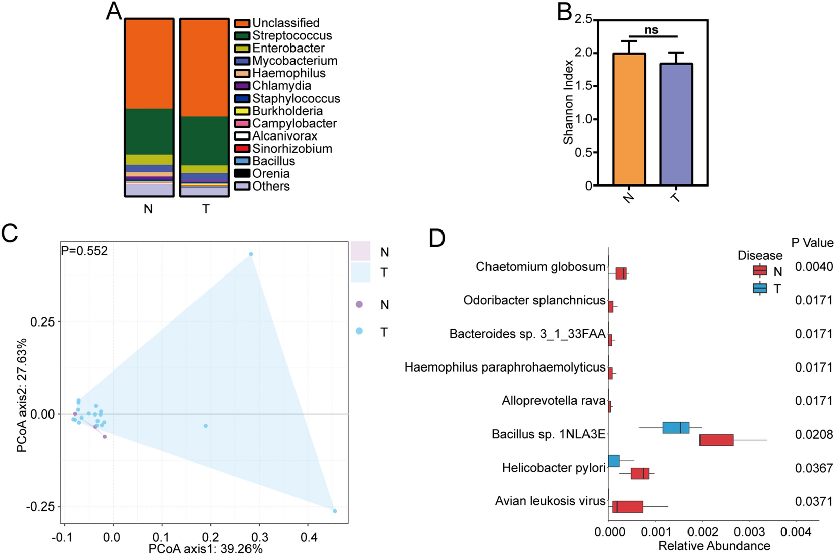
Figure 4

Microbiota composition of NSCLC patients and non-cancer controls in lobectomy samples. (A) Taxonomic composition of non-human sequences at phylum level in NSCLC patients and non-cancer controls in lobectomy samples. (B) The Shannon diversity index between NSCLC patients and non-cancer controls in lobectomy samples. Difference between sampling methods was determined by Student t test. NS no significance. (C) PCoA analysis of NSCLC patients and non-cancer controls in lobectomy samples. Anosim was performed to test statistically whether there is a significant difference. p < 0.05 was considered to be significant. (D) The differential species between NSCLC patients and non-cancer controls in lobectomy samples were identified by Wilcoxon rank-sum test (p < 0.05). N non-cancer controls, T NSCLC patients.