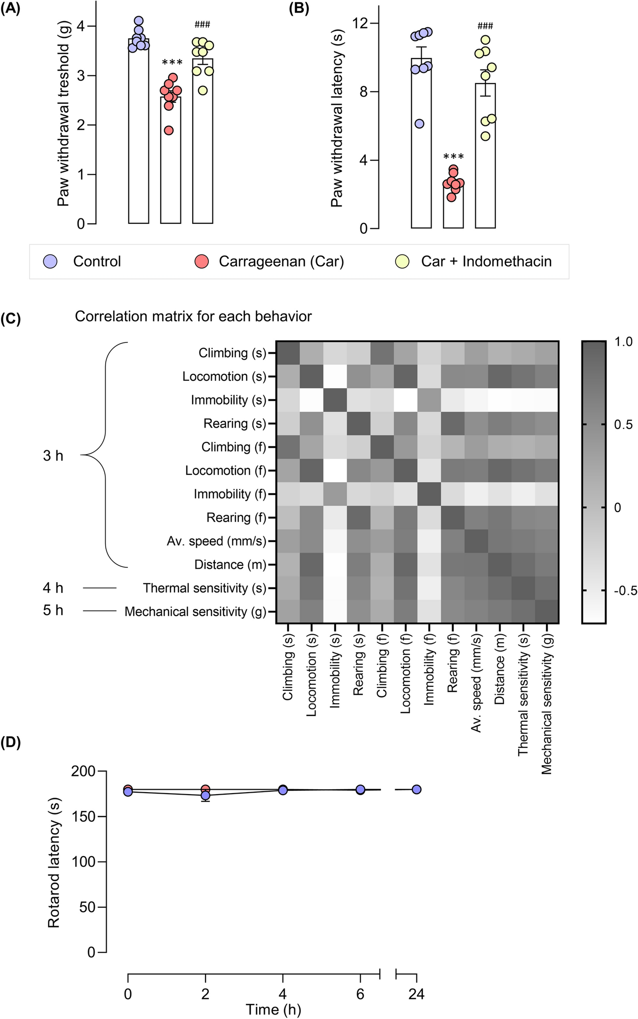
Figure 6

Indomethacin improved the carrageenan-induced mechanical (A) and thermal hypersensitivities (B). The effect of carrageenan induction on motor coordination in mice (C), and the correlation between each locomotive behavior in automated home-cage and thermal and mechanical hypersensitivities (D). *** denotes significant difference at p < 0.001 (control vs carrageenan). ### denotes significant difference at p < 0.001 (carrageenan and carrageenan + indomethacin).