Figure 1

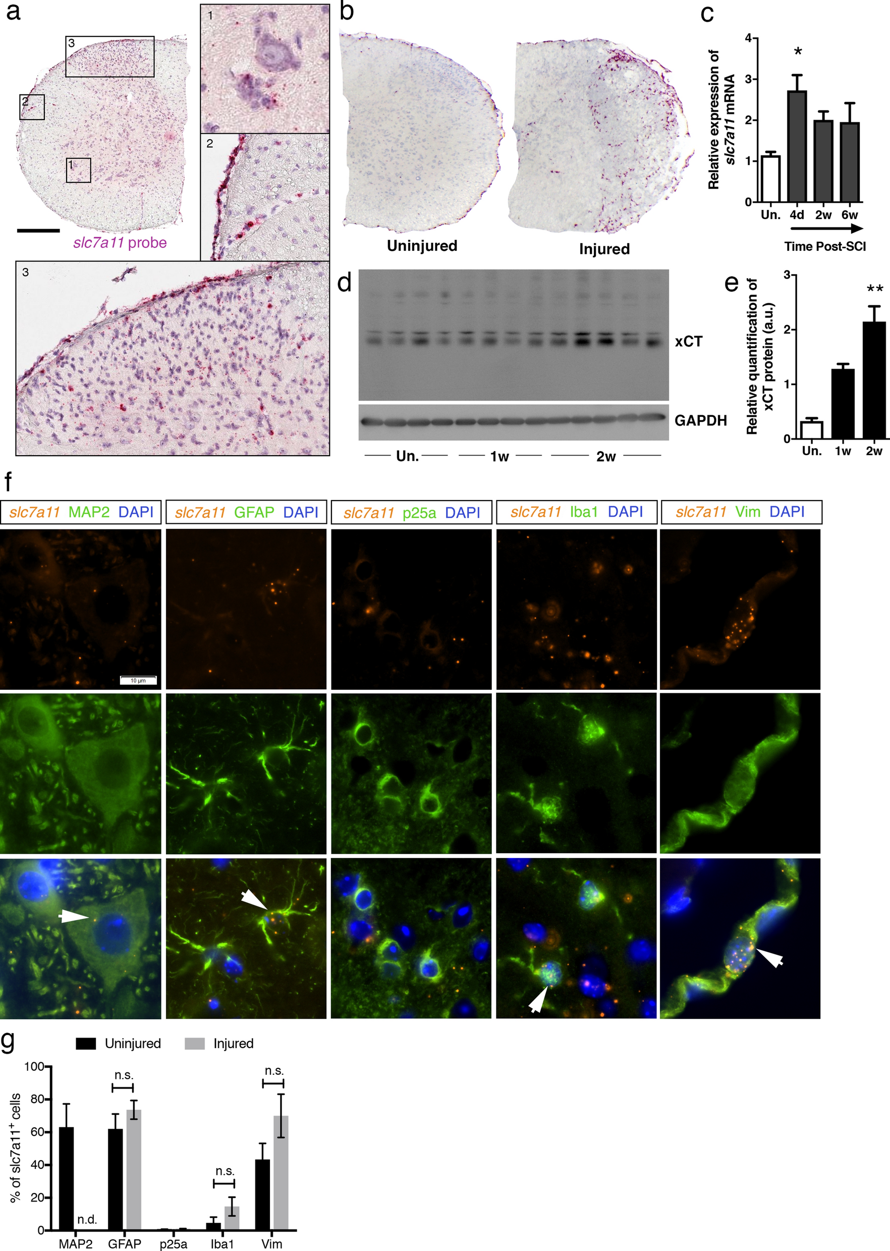
Cellular slc7a11/xCT gene expression in the mouse spinal cord. A probe targeting slc7a11 mRNA was applied onto uninjured and injured spinal cords. The chromogenic signal of the in situ hybridization was revealed as pink deposits, whose size was proportional to the local amount of transcripts (a,b). In the normal spinal cord, slc7a11/xCT mRNA expression was predominantly detected in nervous cells satellite to motor neurons (a, inset 1), in the meningeal layer and along the wall of the perforating blood vessels (a, inset 2), and in the neuropil around the dorsal horn neurons (a, inset 3). A higher abundance of transcripts was detected in the lesion area from spinally-injured mice (b). qRT-PCR confirmed the overall increased expression of slc7a11/xCT mRNA in injured spinal cords, significantly peaking at 4 days post-injury (c) (*p < 0.05, Kruskal–Wallis ANOVA test, Un. n = 3; 4d n = 8; 2w n = 3; 6w n = 3). Immunoblot showing xCT and GAPDH protein expression at different timings post-SCI (d). Full length blot of xCT detection is displayed where xCT specific band was detected at approximately 40 kDa. GAPDH was used as loading control. Uncropped images are available in Supplementary Fig. 2. Compared to uninjured tissue (Un.), xCT was upregulated at the protein level at two weeks post-injury (e) (*p < 0.01, Kruskal–Wallis ANOVA test, Un. n = 4; 1w n = 4; 2w n = 5). Fluorescent slc7a11 in situ hybridization (orange) and immunofluorescent co-labeling (green) of GFAP, Iba1, p25a, MAP2 and vimentin in uninjured spinal cords (f). The majority of slc7a11 + cells were co-labeled with GFAP, vimentin, MAP2 and Iba1 (white arrows) (g). The nuclei were counterstained with DAPI (blue). slc7a11 expression was rarely detected in p25a + oligodendrocytes. Injury did not significantly modify the cellular expression profile of slc7a11 (p = n.s., Mann–Whitney test, n = 3 spinal slices in each group). Data are expressed as mean +/− SEM. Scale bars = 250 µm in a and 10 µm in f. Abbreviations : n.d. = not done, as MAP2 + motor neurons were completely lost at the injury epicenter.