Figure 5

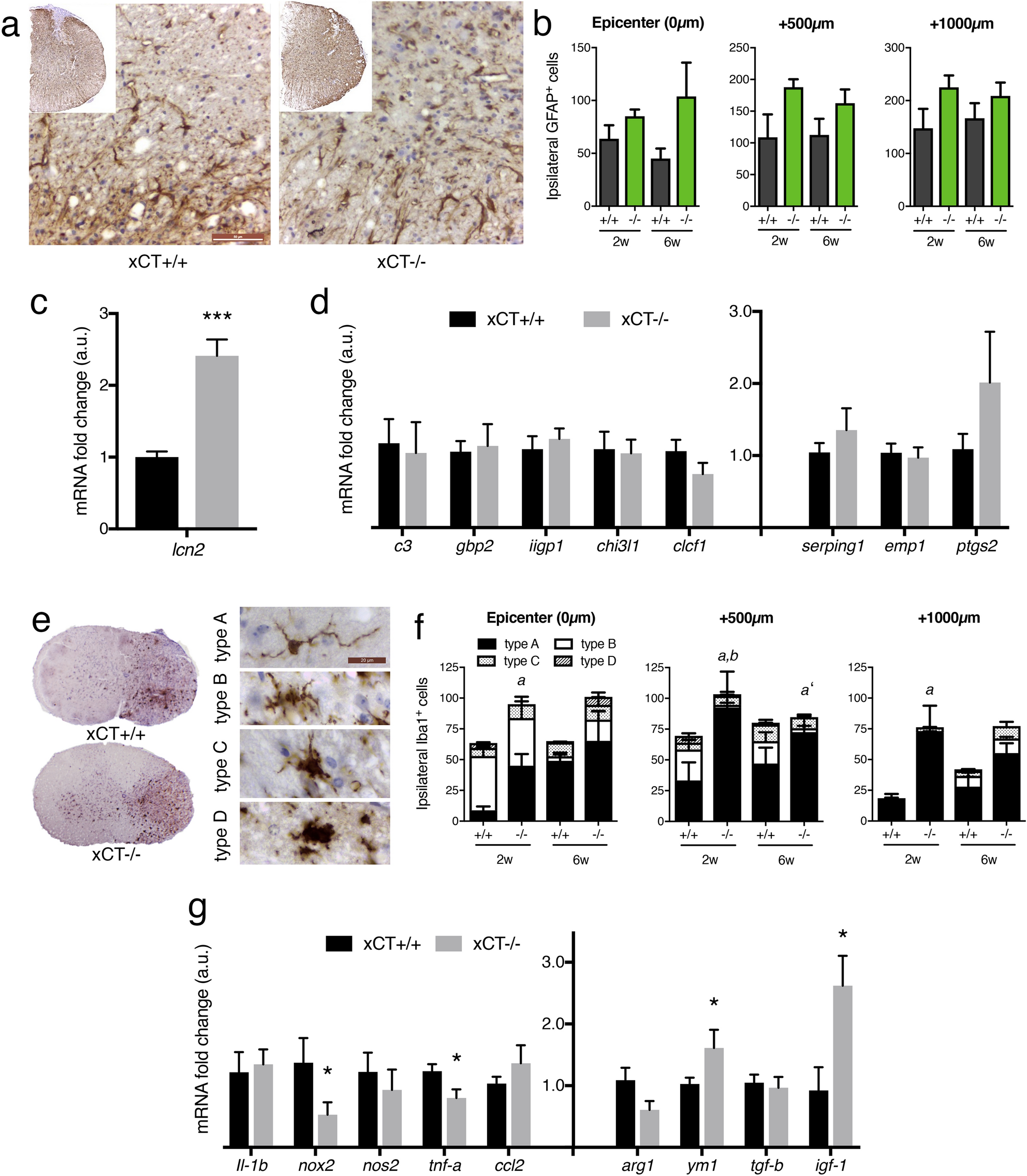
Assessment of astrocyte and microglia activation in injured xCT+/+ and xCT−/− spinal cords. Spinal cords from both genotypes were immunostained with GFAP antibody. Representative GFAP immunolabeling at the epicenter at 2 weeks post-injury for both genotypes (a). The counting of GFAP-positive cells was performed in the ipsilateral hemicord at epicenter, and + 500 µm and + 1000 µm caudal to the epicenter (b). No significant change in astrocyte number was observed. two-way ANOVA followed by Sidak multiple comparisons test, n = 4 mice/group. Data are expressed as mean +/− SEM. A set of molecular markers was applied to assess astrocyte activation and polarization towards pro-inflammatory or anti-inflammatory phenotype at 2 weeks post-injury. While lcn2 was significantly upregulated in xCT−/− spinal cord, no other changes in astrocyte markers were observed between genotypes (c,d). ***p < 0.001, Mann–Whitney test, n = 3–4 mice/group. Data are expressed as mean + /− SEM. Spinal cords from both genotypes were immunostained with Iba1 antibody and morphology-based-microglia activation was sorted according to four types: from a morphology with long and thin ramified processes type A to an amoeboid morphotype D (e). The sorting of Iba1-positive cells was performed in the ipsilateral hemicord at epicenter, and + 500 µm and + 1000 µm caudal to the epicenter (f). Two weeks-post-injury, epicenter and perilesional areas (+ 500 µm and + 1000 µm away) of xCT−/− mice contained significantly more “type A” Iba1-positive cells. A set of molecular markers was applied to assess microglia polarization towards pro-inflammatory or anti-inflammatory profile at 2 weeks post-injury. The gene expression of nox2 and tnf-a was lower while ym1 and igf-1 were significantly higher in xCT−/− mice (g). Data are expressed as mean +/− SEM. *p < 0.05, Mann–Whitney test, n = 3–4 mice/group; ap < 0.05, a’p = 0.059, Mann–Whitney test for “type A” microglia between xCT+/+ and xCT−/− mice, n = 4 mice/group; bp < 0.05, Mann–Whitney test for “type B” microglia between xCT+/+ and xCT−/− mice, n = 4 mice/group. Scale bars = 50 µm in panel A and 20 µm in panel E.