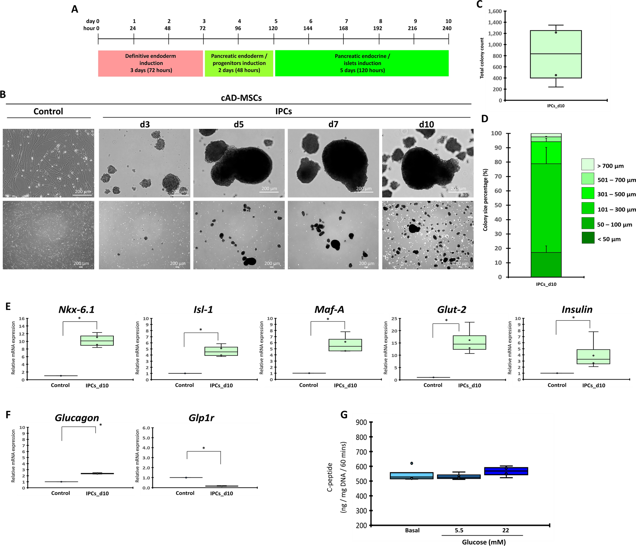
Figure 5

Generation of cAD-MSC-derived IPCs by microenvironment manipulation. Diagram of culture technique used for the generation of cAD-MSC-derived IPCs is shown in (A). Morphological appearances of cells that underwent induction technique were observed under phase-contrast microscope with magnification of 40X and 200X (B). Total colony number (C) and colony size proportion (D) were evaluated. mRNA markers relating to pancreatic beta-cell (E), and pancreatic-relating markers (F) were analyzed by RT-qPCR. mRNA expression was normalized with reference gene and undifferentiated control. Functional testing by glucose-stimulated C-peptide secretion (GSCS) was illustrated (G). Bars indicate a significant difference (*, p value < 0.05).