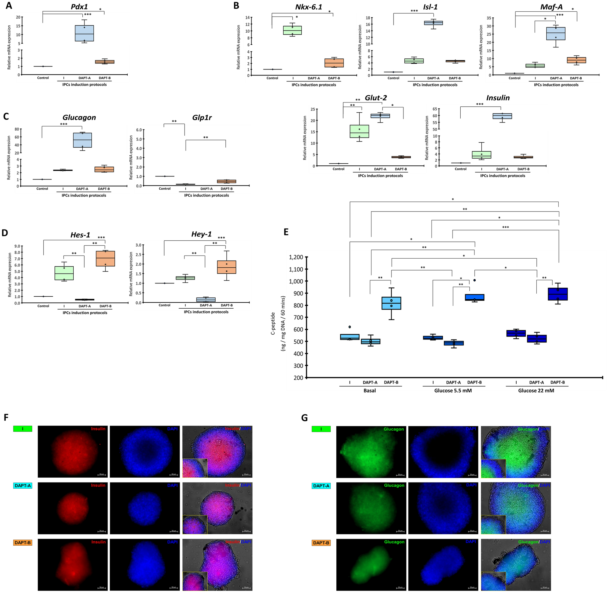
Figure 7

Generation of cAD-MSC-derived IPCs with Notch signaling manipulation. mRNA markers relating to pancreatic endoderm (A), pancreatic beta-cell (B), pancreatic-relating markers (C), and Notch target genes (D) were analyzed by RT-qPCR. mRNA expression was normalized with a reference gene and undifferentiated control. Functional testing by glucose-stimulated C-peptide secretion (GSCS) is illustrated in (E). Insulin (F) and Glucagon (G) protein expression were evaluated by immunocytochemistry staining. The results were observed under fluorescent microscope ZEISS Apotome.2 (Carl Zeiss, Germany) incorporated with Axio Observer Z1 and ZEN pro software (ZEISS International, Germany). Bars indicate a significant difference (*, p value < 0.05; **, p < 0.01; ***, p < 0.001).