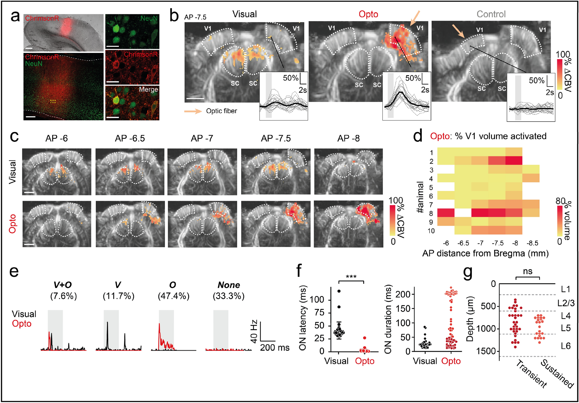
Figure 1

V1 neurovascular and neuronal activations resulting from cortical surface stimulation in rats. (a) Left: 2.5 × imaging (top) and 20× confocal imaging of a brain section showing the localization of ChrimsonR in V1. White dashed lines delimit the cortical surface and border between V1 and the white matter. Right: close-up (40×) of the area delimited by the yellow lines in the previous image, showing two ChrimsonR-expressing neurons. Scale bars: 500 µm, 200 µm, 20 µm. (b) fUS activation maps obtained after visual stimulation of the contralateral eye (left), optogenetic stimulation of the ipsilateral V1 area expressing ChrimsonR (middle) and control optogenetic stimulation of the uninjected contralateral V1 area (right), from a single imaging plane (AP − 7.5 mm) from the same animal. White dashed lines delimit the V1 and SC areas. Colored pixels indicate significant CBV variation (Wilcoxon signed-rank test with Bonferroni-Holm correction). Right insets: patterns of single-pixel activation. Gray lines represent single-trial activity (n = 20) and the black line represents the mean CBV variation. Colored patches indicate light stimulation (duration: 2 s) (c) fUS activation maps for visual and optogenetic activation, for all imaging planes (AP − 6 mm to AP − 8 mm) in which V1 (delimited by white dashed lines) is present, from the same animal (animal #2). (d) Left: percentage of V1 activated during optogenetic stimulation for each fUS imaging plane, for all animals (n = 10). Right: AP distribution of the ChrimsonR expression area on brain sections. (e) Spike density function (SDF) of typical V1 single units during visual (black lines) or optogenetic (red lines) activation. Four subpopulations of neurons were identified: double-responsive (nV+O = 13), responsive to the visual (nV = 20) or optogenetic stimulus only (nO = 81), non-responsive (nNone = 57). (f) Left: ON response latencies for visual (n = 33 units) and optogenetic (n = 76 units) stimulation (Mann–Whitney, p < 0.0001). Right: ON response durations for visual (n = 33 units) and optogenetic stimulation (n = 72 units). (g) Depth profile of transient (ON duration < 51 ms, n = 33 units) and sustained (ON duration > 197 ms, n = 22 units) neurons activated by optogenetics. (c–d) Scale bar: 2 mm. The irradiance used for optogenetic and control stimulation was 140 mW mm−2.