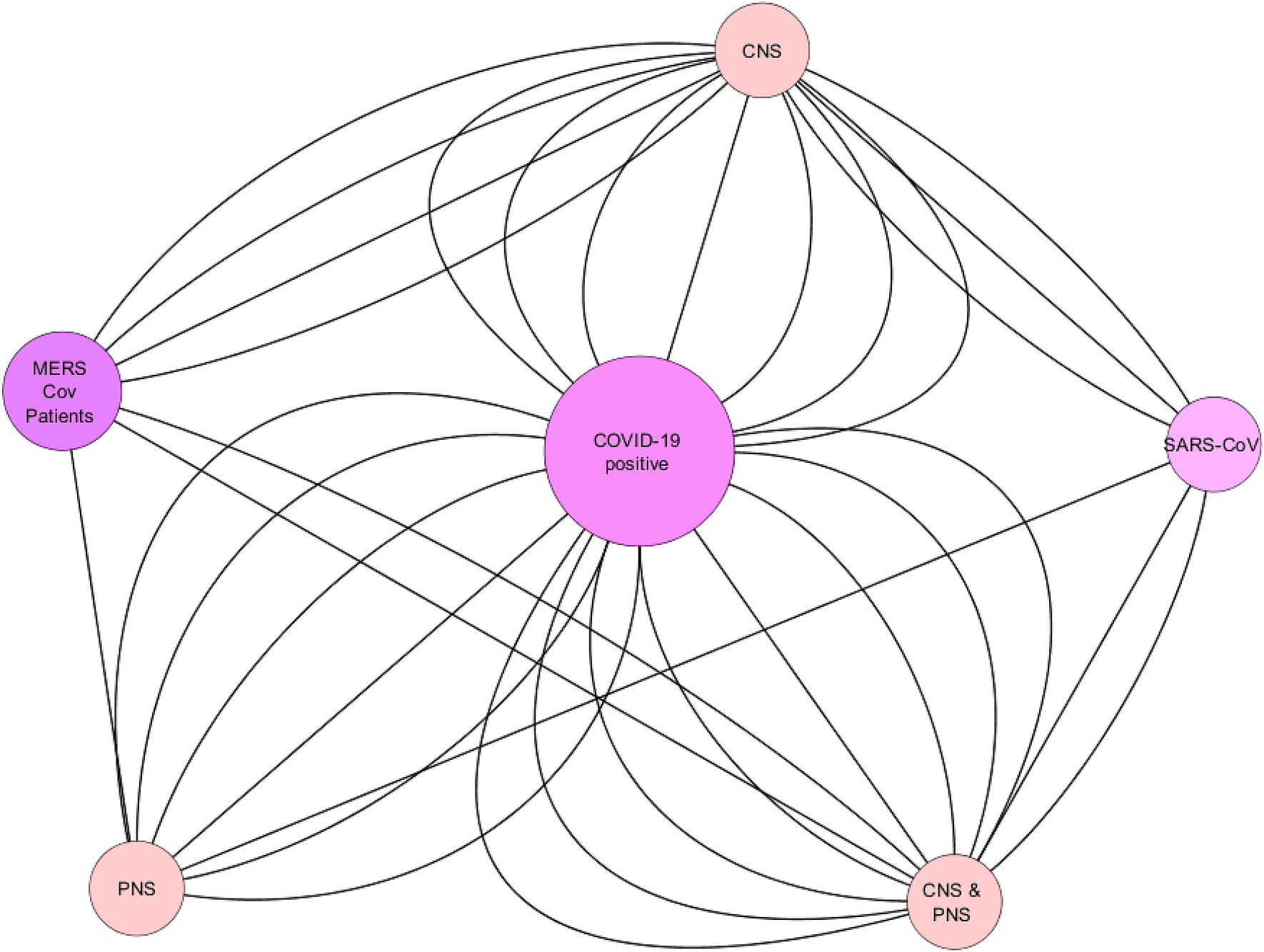
Figure 11

Overall Network analysis which showed the relationship with three main pandemics i.e., SARS-2002, MERS-2012 and COVID-19 with the CNS, PNS or combined manifestations. Note: The size of node defines the degree of relation with the individual neurological symptoms and increased number of edges give the increased relation with the respective nodes. (Edges showing directed association, Node size depicts degree of nodes).