Figure 1

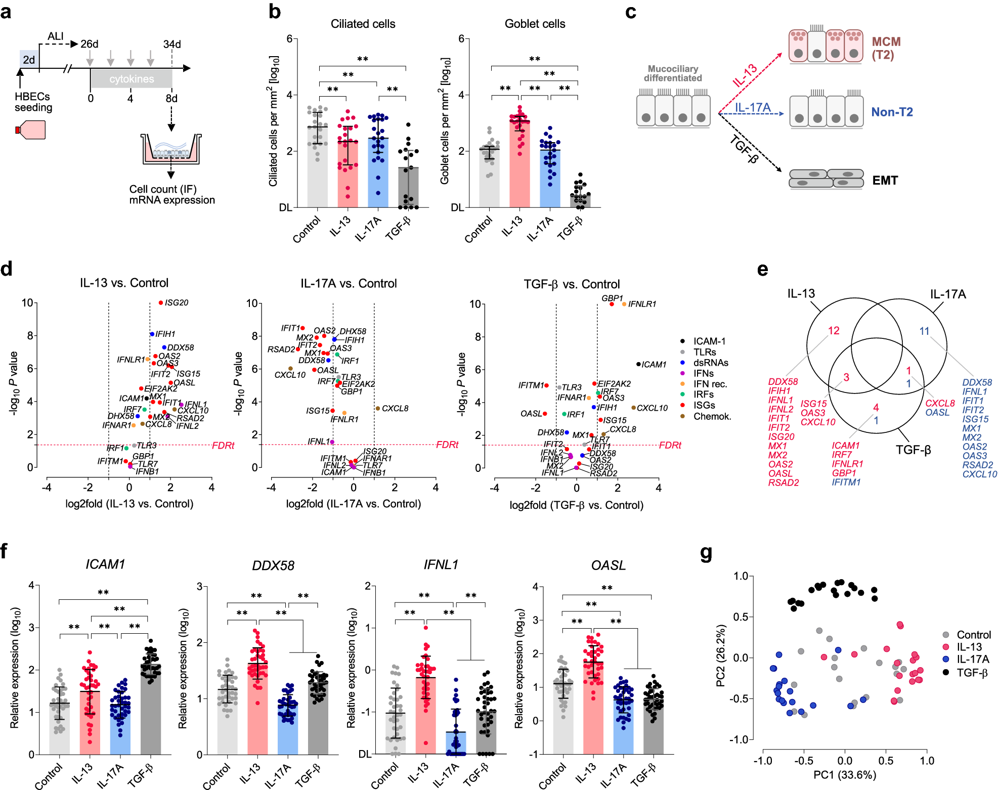
Antiviral gene expression profile in bronchial epithelium with cytokine-induced remodeling. (a) Bronchial epithelial cells were differentiated in an air–liquid interface (ALI) system for 26 d and next cultured in the presence of IL-13, IL-17A, or TGF-β (or control) for an additional 8 days. (b) The number of ciliated (Tubulin-βIV +) and goblet (Mucin-5AC +) cells in different culture conditions. Data are shown as medians and quartile range (n = 23 [n = 17 in case of TGF-β]). Friedman’s rank test: **P < 0.01. DL detection limit (~ 1 cell per mm2). (c) Schematic representation of the three types of airway epithelial remodeling analyzed in this study. MCM mucous cell metaplasia, T2 type-2 inflammation, EMT epithelial mesenchymal transition. (d) Relative expression changes of viral response genes in ALI-epithelium cultured in the presence of indicated cytokines compared to untreated control (n = 19, 2-sided paired t-test P < 0.05, FDRt q = 0.05). TLRs toll-like receptors, IFNs interferons, IFN rec. receptors for IFNs, IRFs IFN regulatory factors, ISGs IFN-stimulated genes. (e) Venn diagram summarizing differences in viral response gene expression in different culture conditions, only targets significantly (n = 19, P < 0.05, FDRt q = 0.05) upregulated (log2fold > 1, red) or downregulated (log2fold < 1, navy) are shown. (f) Relative expression of ICAM1, DDX58, IFNL1, and OASL in airway epithelium cultured as in ‘a’. Horizontal bars represent means and SD (n = 40). RM 1-way ANOVA (Tukey): **P < 0.01. (g) Principal component (PC) analysis of viral response genes (n = 19).