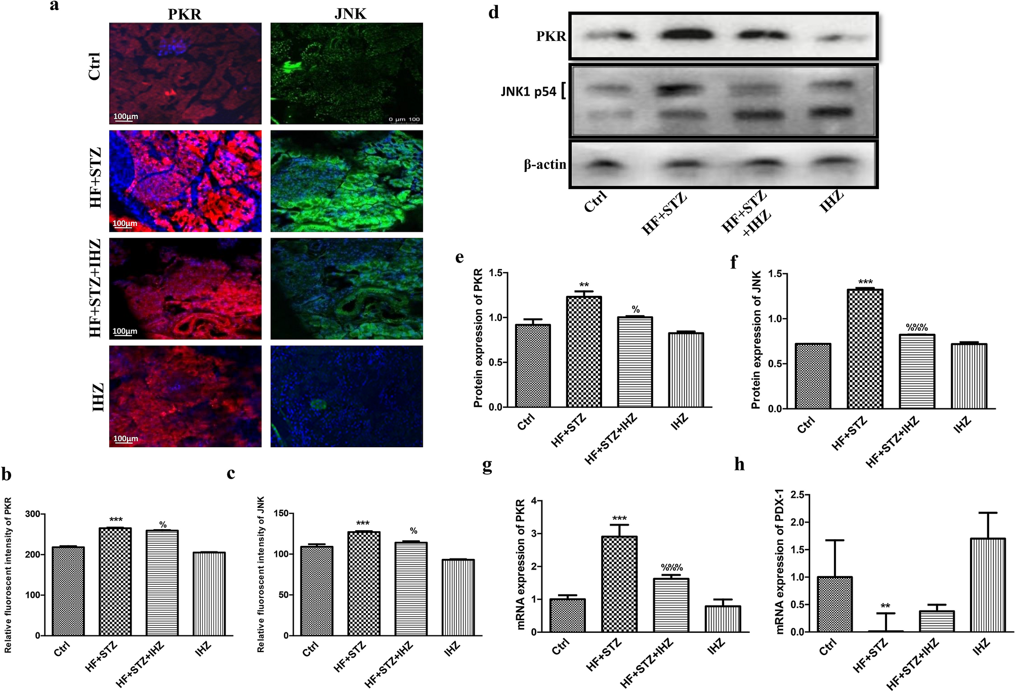
Figure 5

IHZ attenuates islet damage and fibrosis in pancreatic tissue of diabetic rats via inhibition of JNK signaling pathway. (a) PKR and JNK protein expression in pancreatic tissue detected by immunohistochemistry using suitable antibodies (representative images). (b,c) Quantitative data of (a). (d) Representative western blots showing the levels of PKR and JNK. β-actin was used as loading control. (e,f) Quantitative data of (d). (g) mRNA levels of PKR as detected by qRT-PCR. (h) mRNA levels of PDX-1 detected by qRT-PCR (d); Data is presented as mean ± SD of n = 3 animals for each group. **P < 0.01, ***P < 0.001 vs control group; %P < 0.05, %%%P < 0.001 vs HF + STZ group.