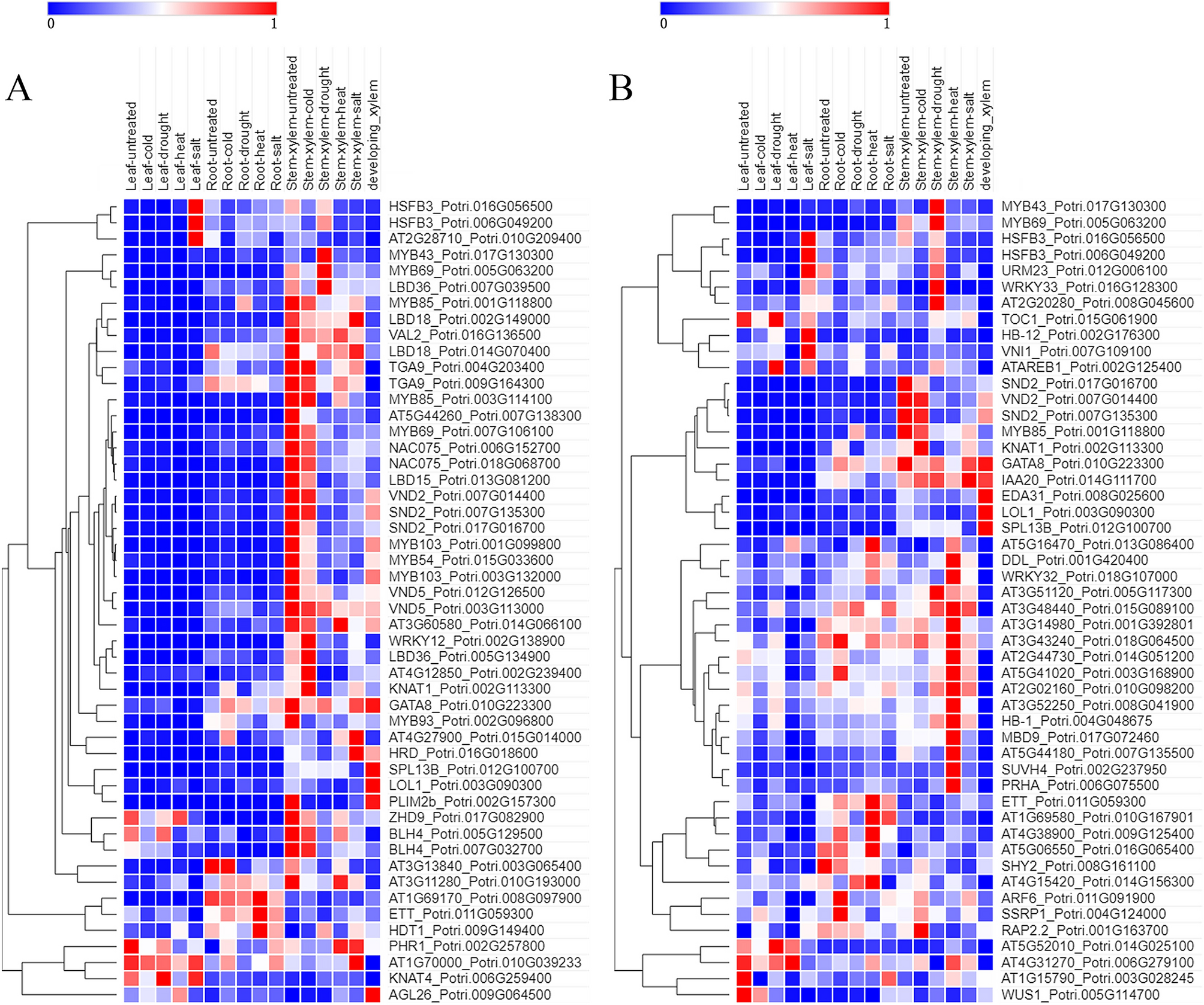
Figure 5

Hierarchical clustering of the expression profiles of lignin biosynthesis regulators identified with triple-gene mutual interaction (TGMI) (A) and sparse partial least squares (SPLS) (B) in different Poplar tissues. Only the top 50 transcription factors that have the highest connectivity to pathway genes are shown.