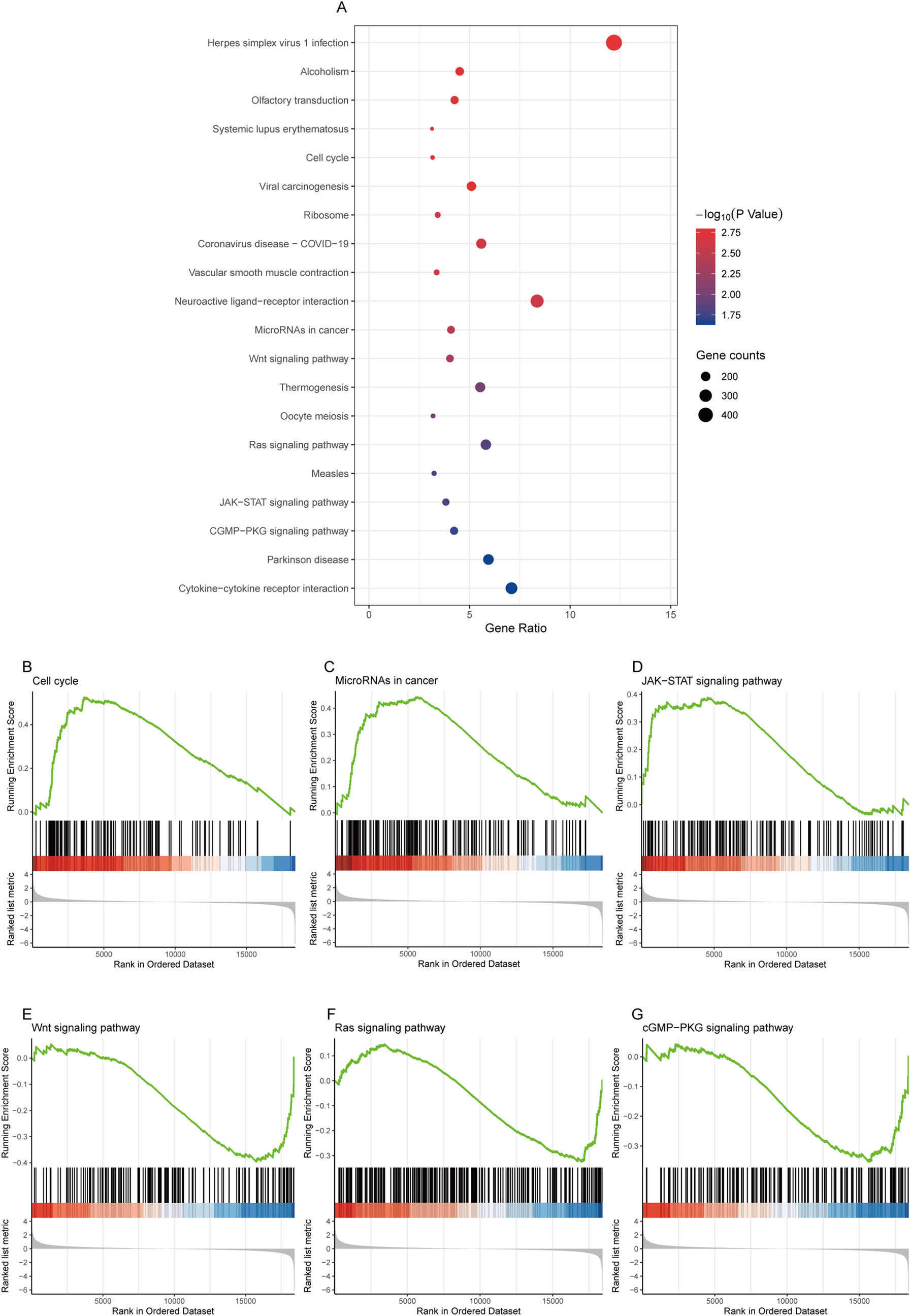
Figure 5
From: GREB1L overexpression correlates with prognosis and immune cell infiltration in lung adenocarcinoma

Functional enrichment of GREB1L in LUAD. (A) GSEA pathway enrichment analysis of differentially expressed genes (DEGs) in low- and high- GREB1L expression samples; (B–G) Enrichment of genes in the Cell cycle, MicroRNAs in cancer, JAK- STAT signaling pathway, Wnt signaling pathway, Ras signaling pathway, and cGMP- PKG signaling pathway by GSEA pathway analysis.