Figure 1
From: A ‘dynamic adder model’ for cell size homeostasis in Dictyostelium cells

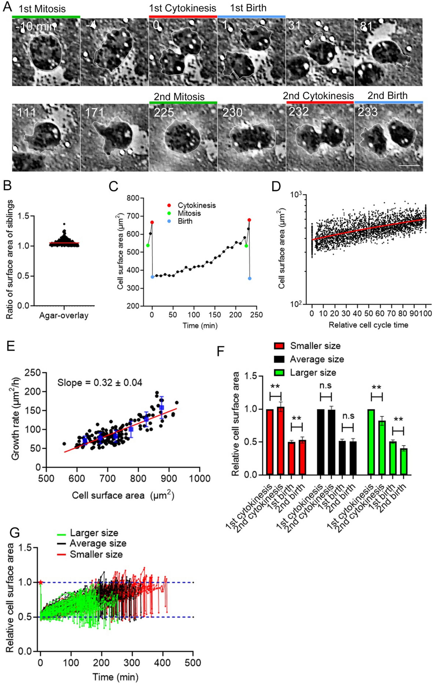
Control of the total cell surface area in a whole cell cycle. (A) Time course of phase-contrast images of Dictyostelium cells in a whole cell cycle. The green lines show the mitotic phase, the red lines show cytokinesis, and the blue lines show the cells immediately after cell division (at birth). The cell was outlined with white lines. Scale bar, 10 μm. (B) Ratios of the surface area between sibling cells (larger cells/smaller cells) The cells divide almost evenly with a small deviation (7.02% ± 5.94%, n = 227). (C) Representative time course of the total cell surface area in a whole cell cycle. The colored marks indicate the same events shown in (A). (D) Time courses of total cell surface area in the logarithmic scale from birth (0) until immediately before the next mitosis (100) in multiple cells (n = 147). The relative cell cycle time (only interphase) is normalized. The red line shows a result by linear regression. (E) The instantaneous growth rate versus the cell surface area immediately before cytokinesis. The blue vertical lines show the binned mean ± SD. A linear regression line is shown in red, which supports the exponential growth of cell surface area. (F) Comparison of the relative cell surface area between the 1st and 2nd cytokinesis and at the first and second birth in larger (> 450 µm2, green), average (400 ± 50 µm2, black), and smaller sized cells (< 350 µm2, red). Data are presented as the mean ± SD. **P < 0.001; ns, not significant; P > 0.05. (G) Time courses of the relative cell surface area of individual cells from the first division (red asterisk) to the second division (n = 147). The blue dotted lines show 0.5 and 1.0 of the relative cell surface area, respectively.