Figure 3
From: A ‘dynamic adder model’ for cell size homeostasis in Dictyostelium cells

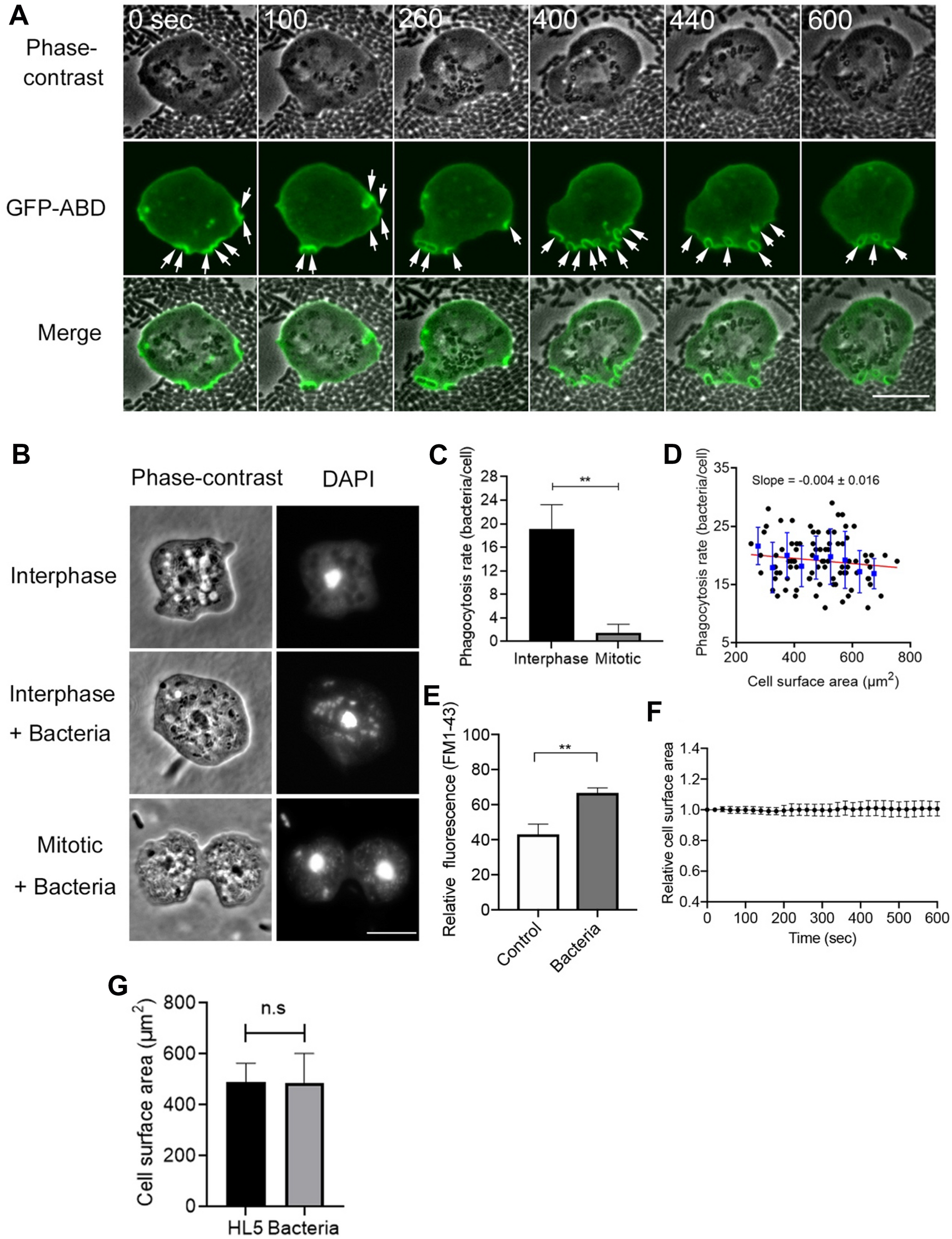
The cell surface area is maintained by a dynamic balance between exocytosis and endocytosis. (A) Representative time courses of phase-contrast, fluorescence, and merge images of a live cell expressing GFP-ABD in the presence of bacteria. Arrows indicate bacteria being internalized by the cells. Scale bar, 10 µm. (B) Representative phase-contrast and fluorescence images of cells stained with DAPI in the presence and absence of bacteria. Many bacteria were found in interphase cells, but a few bacteria were found in mitotic cells. Scale bar, 10 μm. (C) The number of bacteria within interphase and mitotic cells. Data are presented as the mean ± SD. **P < 0.001; n ≥ 80 for each. (D) The phagocytosis rate for 10 min versus the cell surface area at birth. The blue vertical lines show the binned mean ± SD. Linear regression lines are shown in red (n = 87). (E) Quantitative analysis of the membrane uptake in the presence and absence of bacteria (for 10 min). Cells were stained with FM1-43 and measured using fluorescence spectrophotometry in each condition. Data are presented as the mean ± SD. **P < 0.001, three different experiments. (F) A time course of the total cell surface area in the presence of bacteria (n = 28). (G) The total surface area in the presence and absence of bacteria. Data are presented as the mean ± SD (n ≥ 87 for each). ns, not significant.