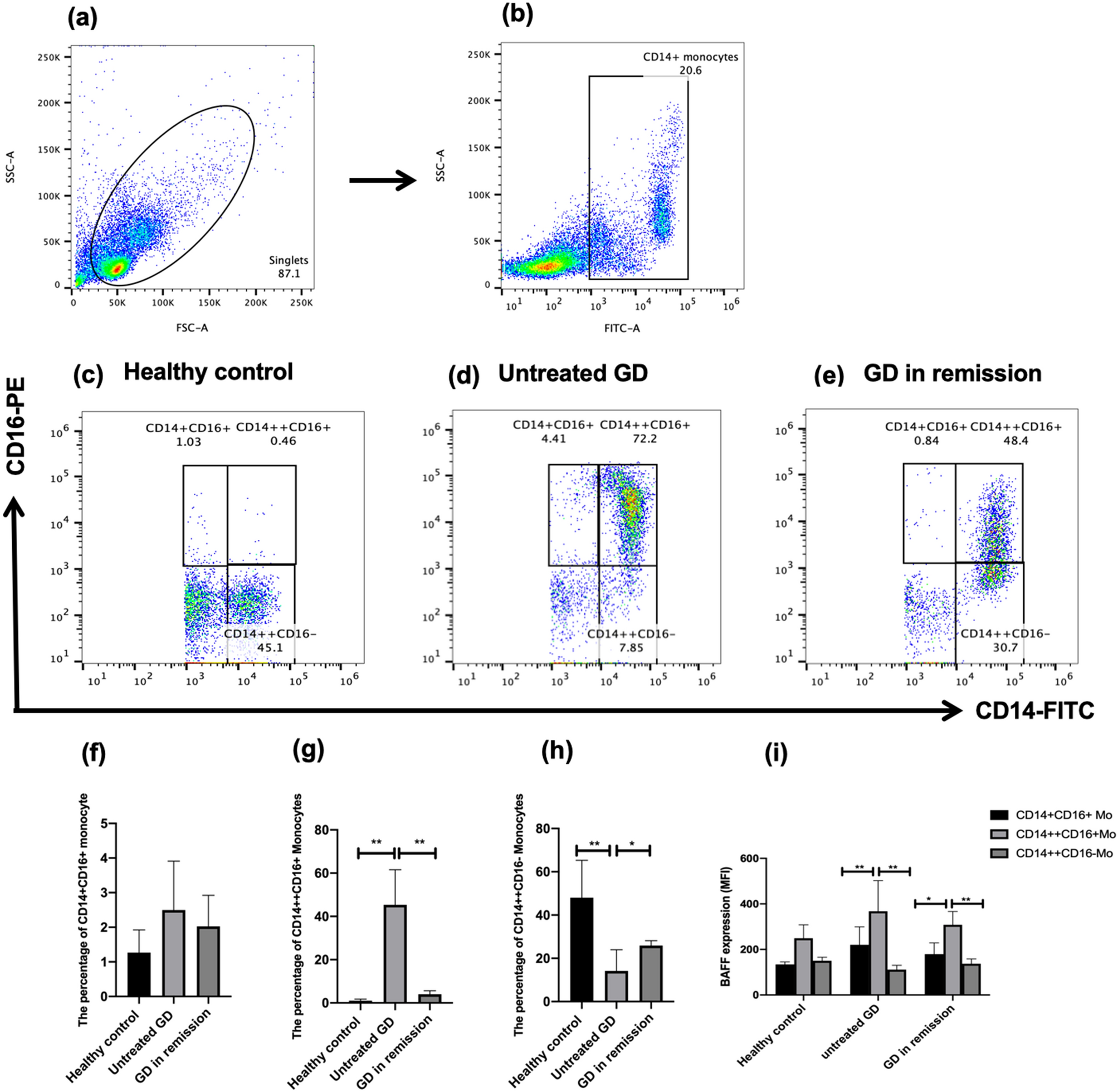
Figure 2

Characterization of the monocyte subsets in healthy controls and patients with Graves’ disease. (a,b) showed the gating strategy for monocytes, (c–e) representative dot plots of CD14 and CD16 expression on monocytes from healthy controls, untreated GD patients and GD patients in remission; (f) showed the percentages of CD14+ CD16+ monocytes (non-classical monocytes), (g) showed the percentages of CD14++ CD16+ monocytes (intermediate monocytes) and (h) showed the percentages of CD14++ CD16- monocytes (classical monocytes) from healthy control subjects (n = 10), untreated GD (n = 24) and negative TRAb GD in remission (n = 6), (i) showed the mean fluorescence intensity (MFI) of BAFF on different monocytes subsets; *P < 0.05, **P < 0.001.